HOME   LIST
‹–   –›

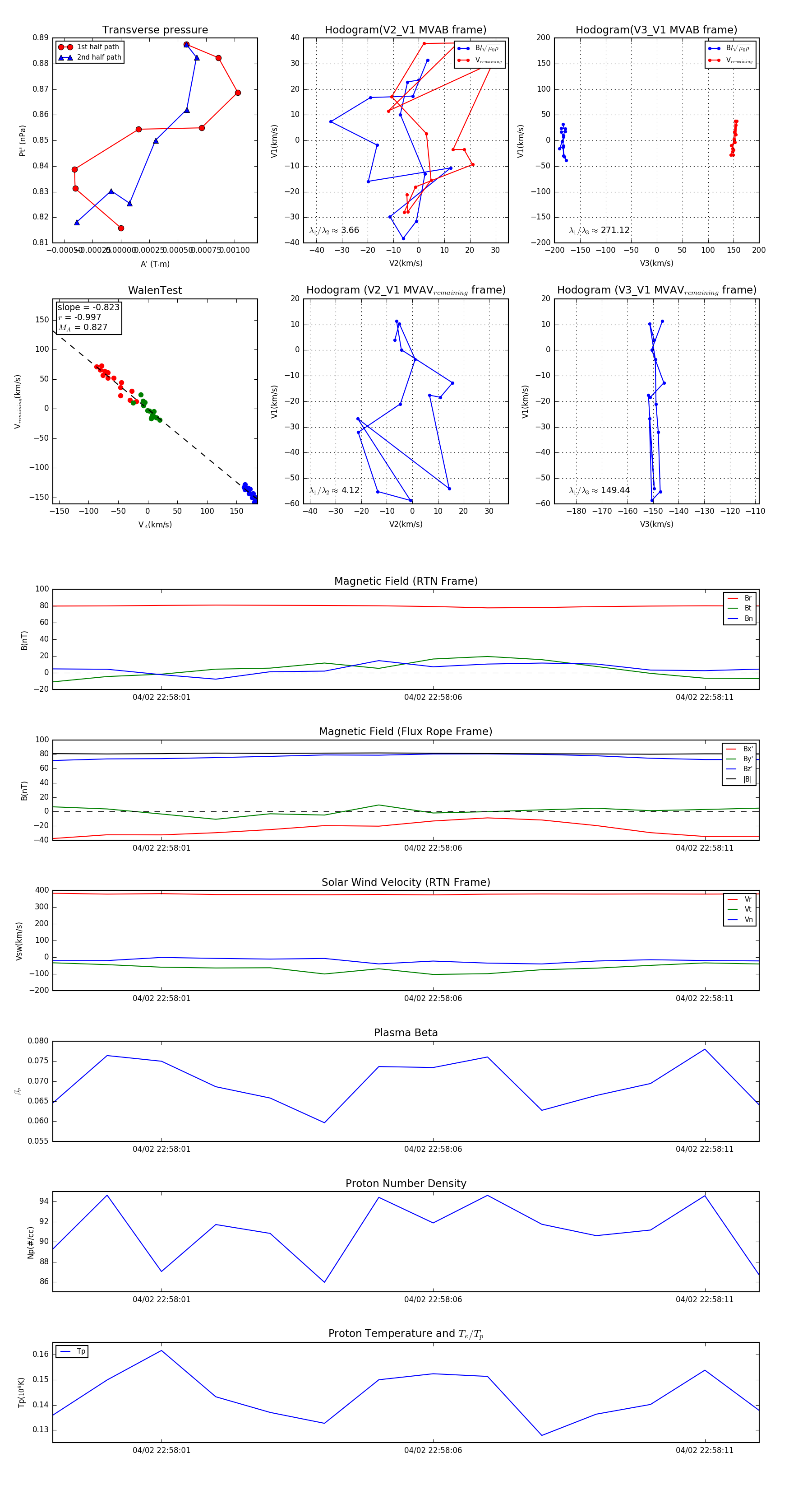
Flux Rope in 2024

Flux Rope Event 2024-04-02 22:57:59 ~ 2024-04-02 22:58:12 (14 seconds)


plot