HOME   LIST
‹–   –›

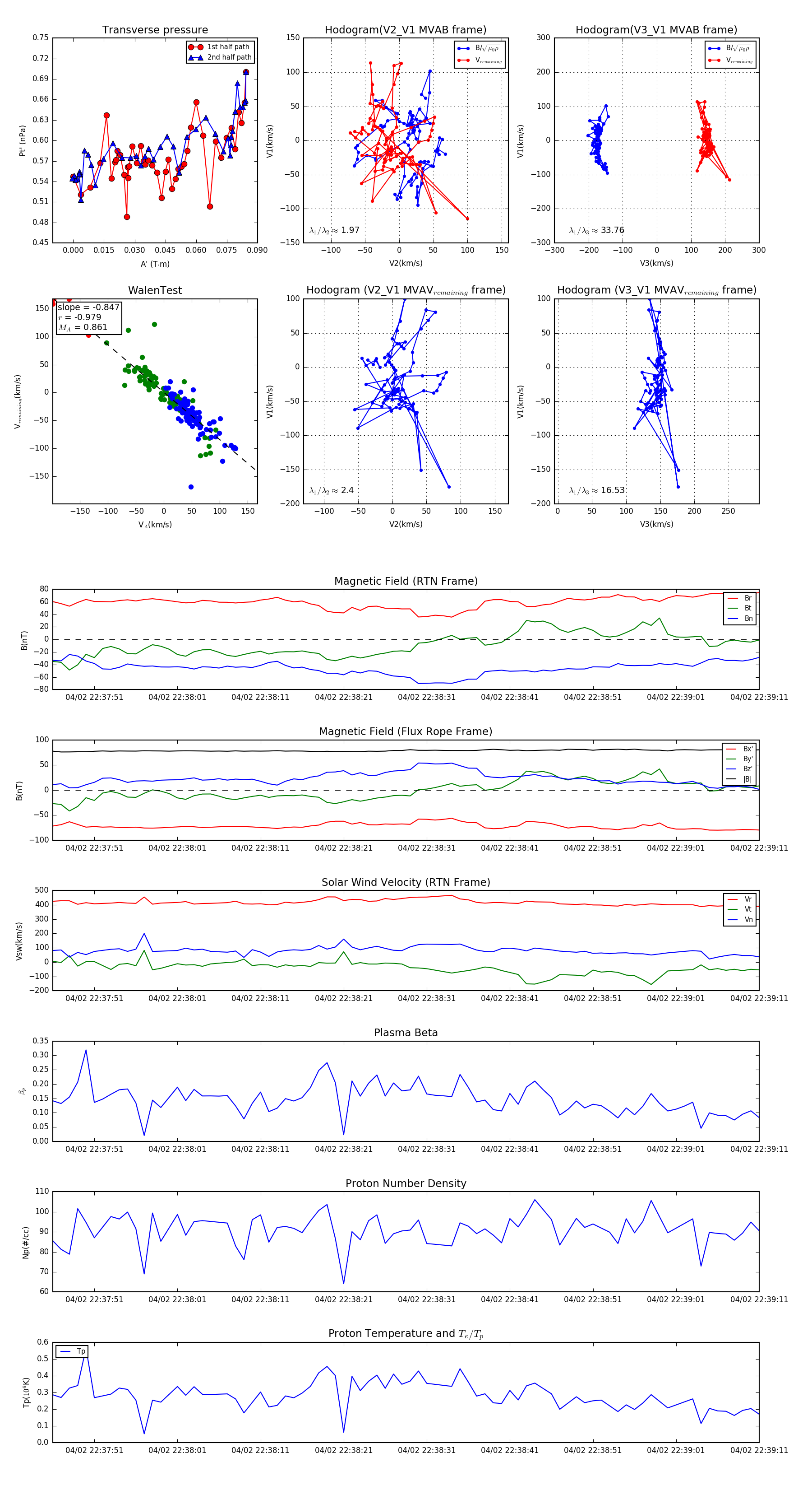
Flux Rope in 2024

Flux Rope Event 2024-04-02 22:37:46 ~ 2024-04-02 22:39:11 (86 seconds)


plot