HOME   LIST
‹–   –›

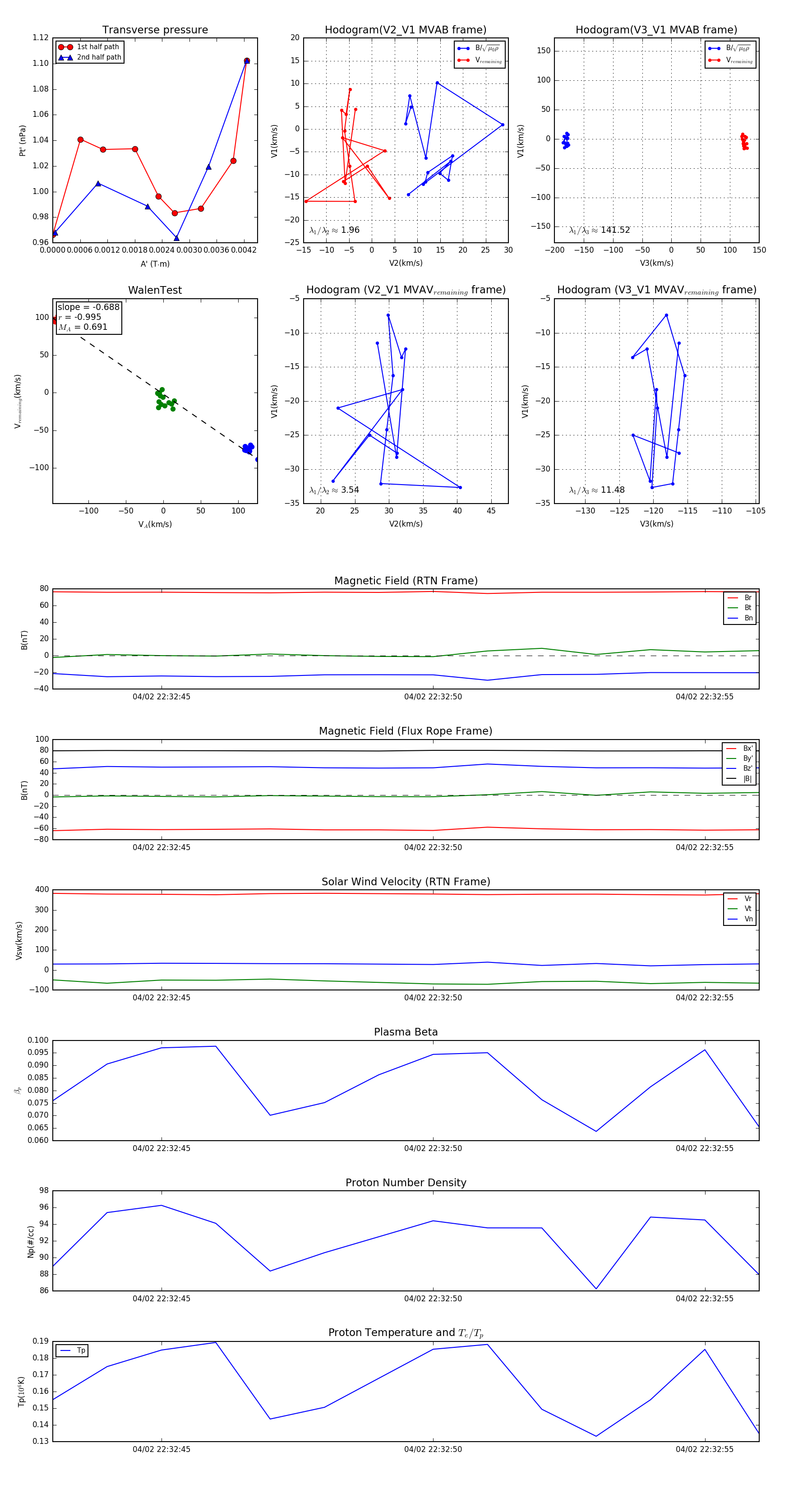
Flux Rope in 2024

Flux Rope Event 2024-04-02 22:32:43 ~ 2024-04-02 22:32:56 (14 seconds)


plot