HOME   LIST
‹–   –›

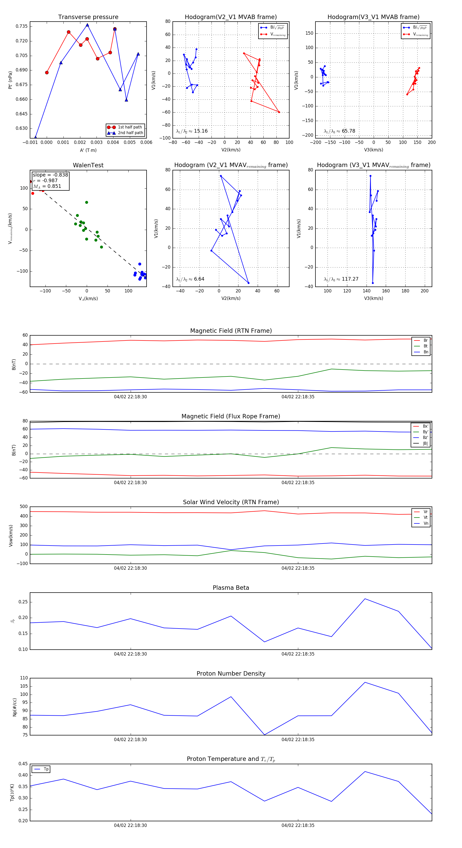
Flux Rope in 2024

Flux Rope Event 2024-04-02 22:18:27 ~ 2024-04-02 22:18:39 (13 seconds)


plot