HOME   LIST
‹–   –›

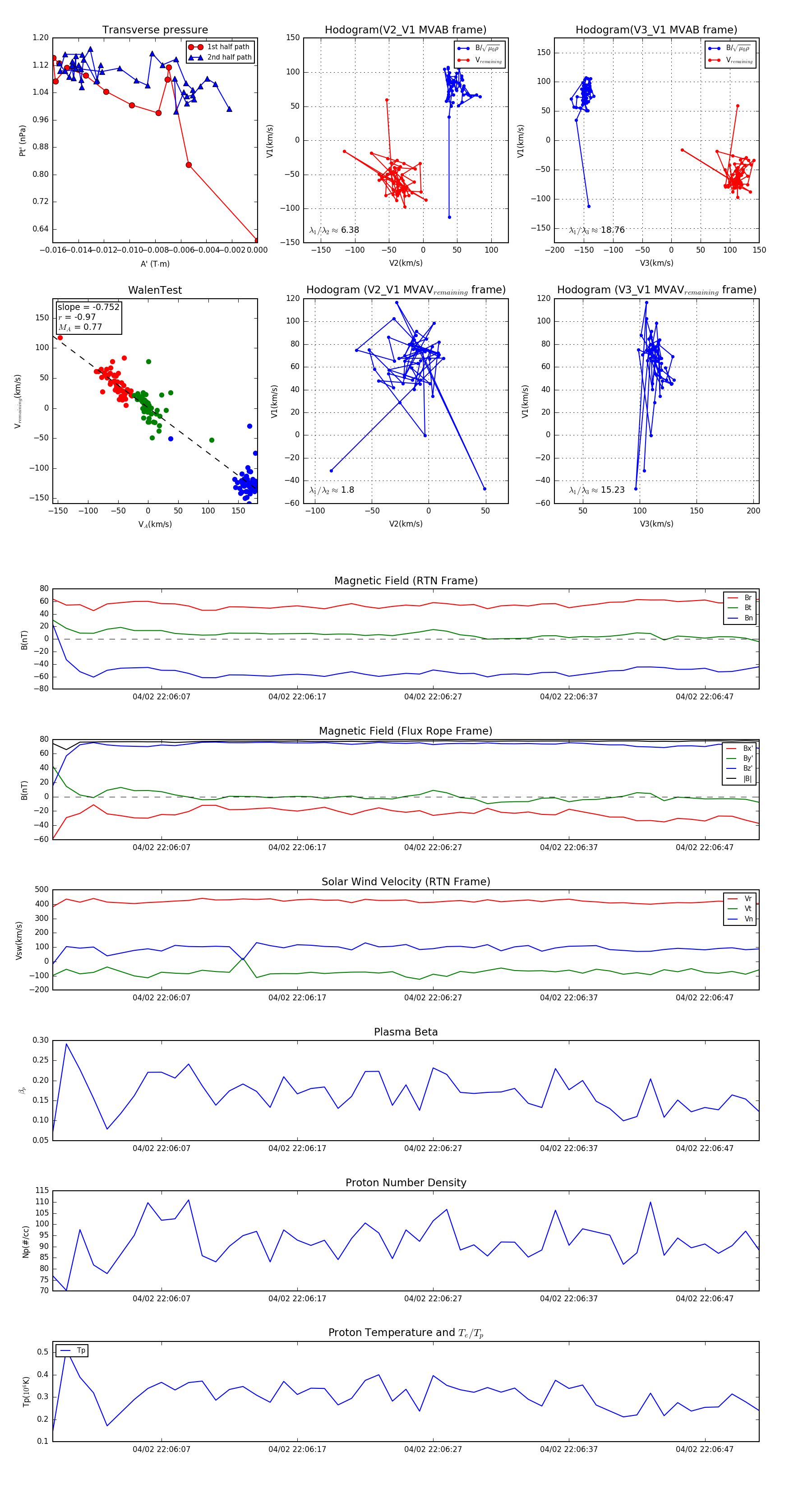
Flux Rope in 2024

Flux Rope Event 2024-04-02 22:05:59 ~ 2024-04-02 22:06:51 (53 seconds)


plot