HOME   LIST
‹–   –›

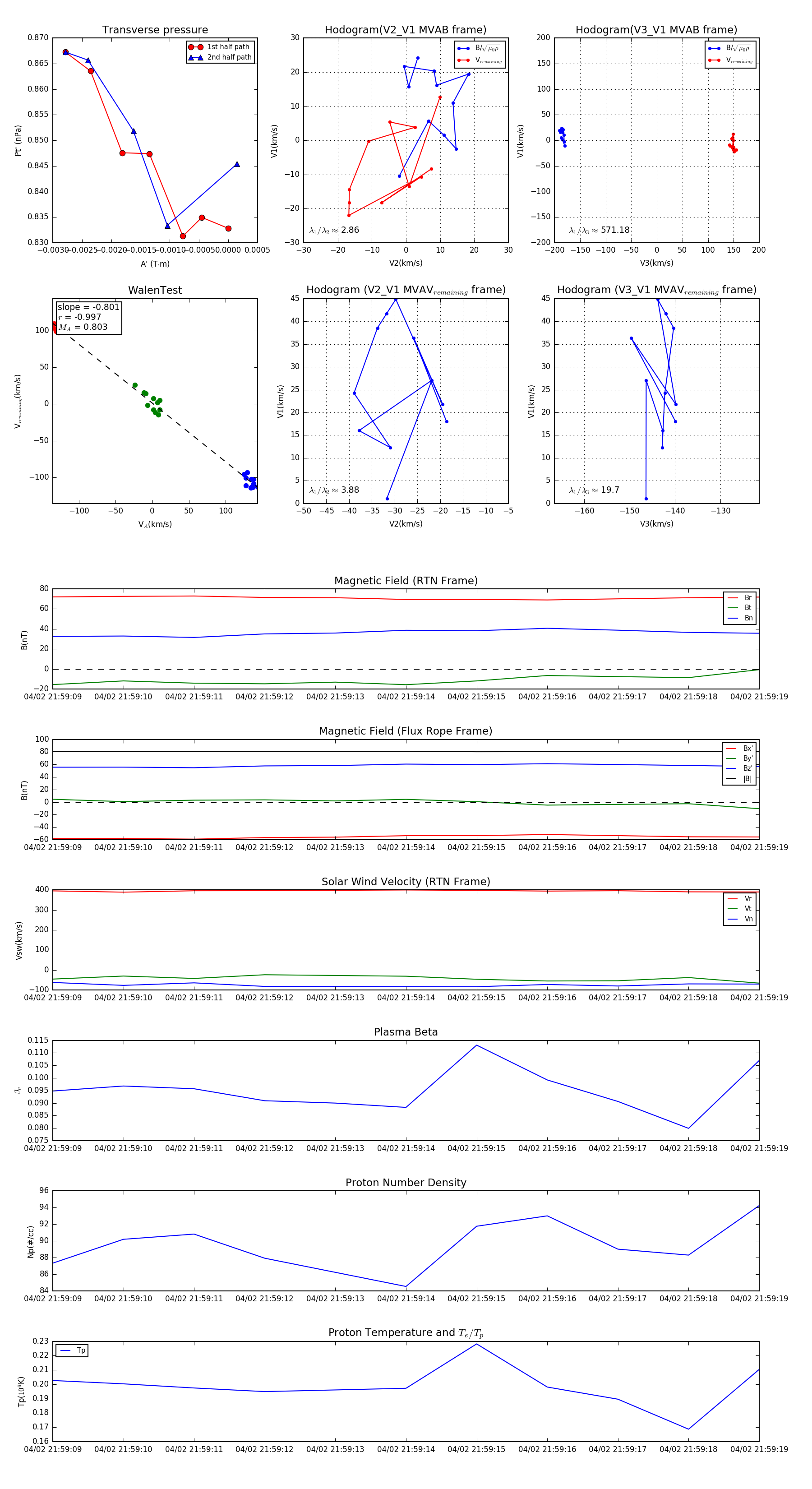
Flux Rope in 2024

Flux Rope Event 2024-04-02 21:59:09 ~ 2024-04-02 21:59:19 (11 seconds)


plot