HOME   LIST
‹–   –›

Flux Rope in 2024

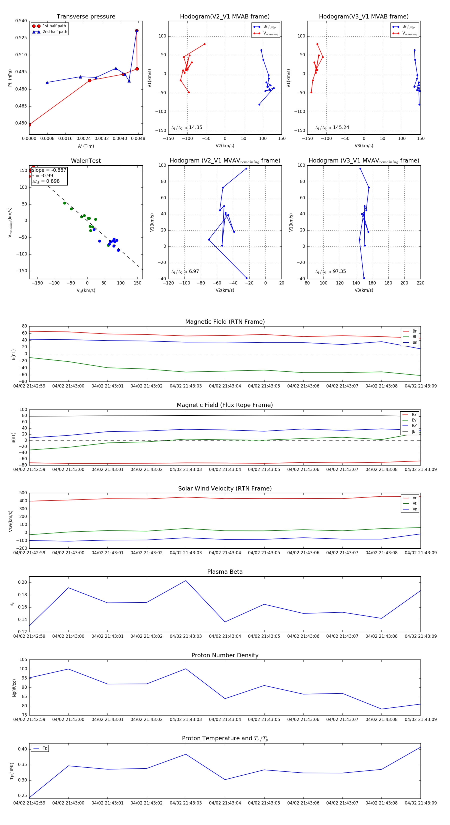
Flux Rope Event 2024-04-02 21:42:59 ~ 2024-04-02 21:43:09 (11 seconds)


plot