HOME   LIST
‹–   –›

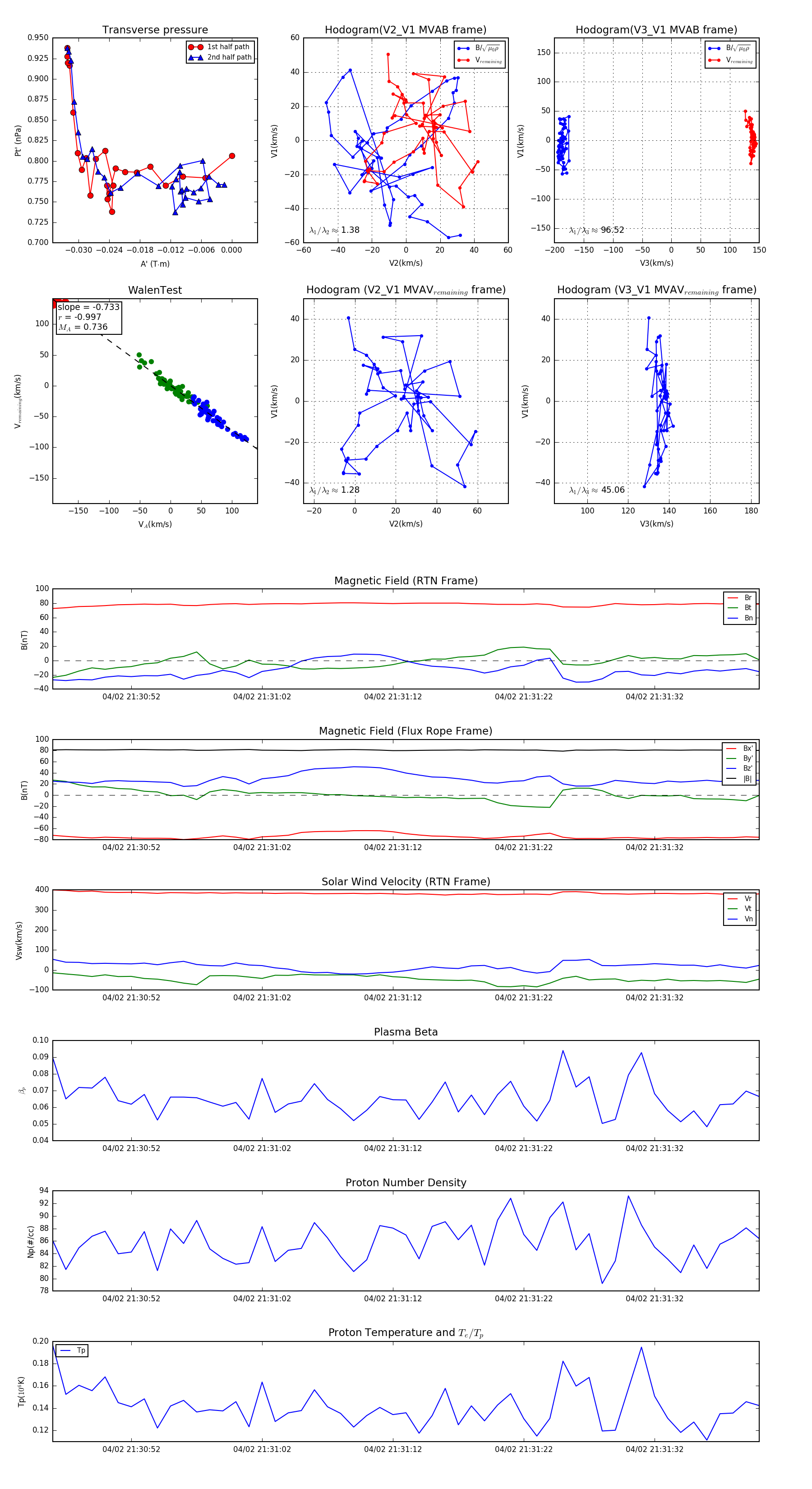
Flux Rope in 2024

Flux Rope Event 2024-04-02 21:30:46 ~ 2024-04-02 21:31:40 (55 seconds)


plot