HOME   LIST
‹–   –›

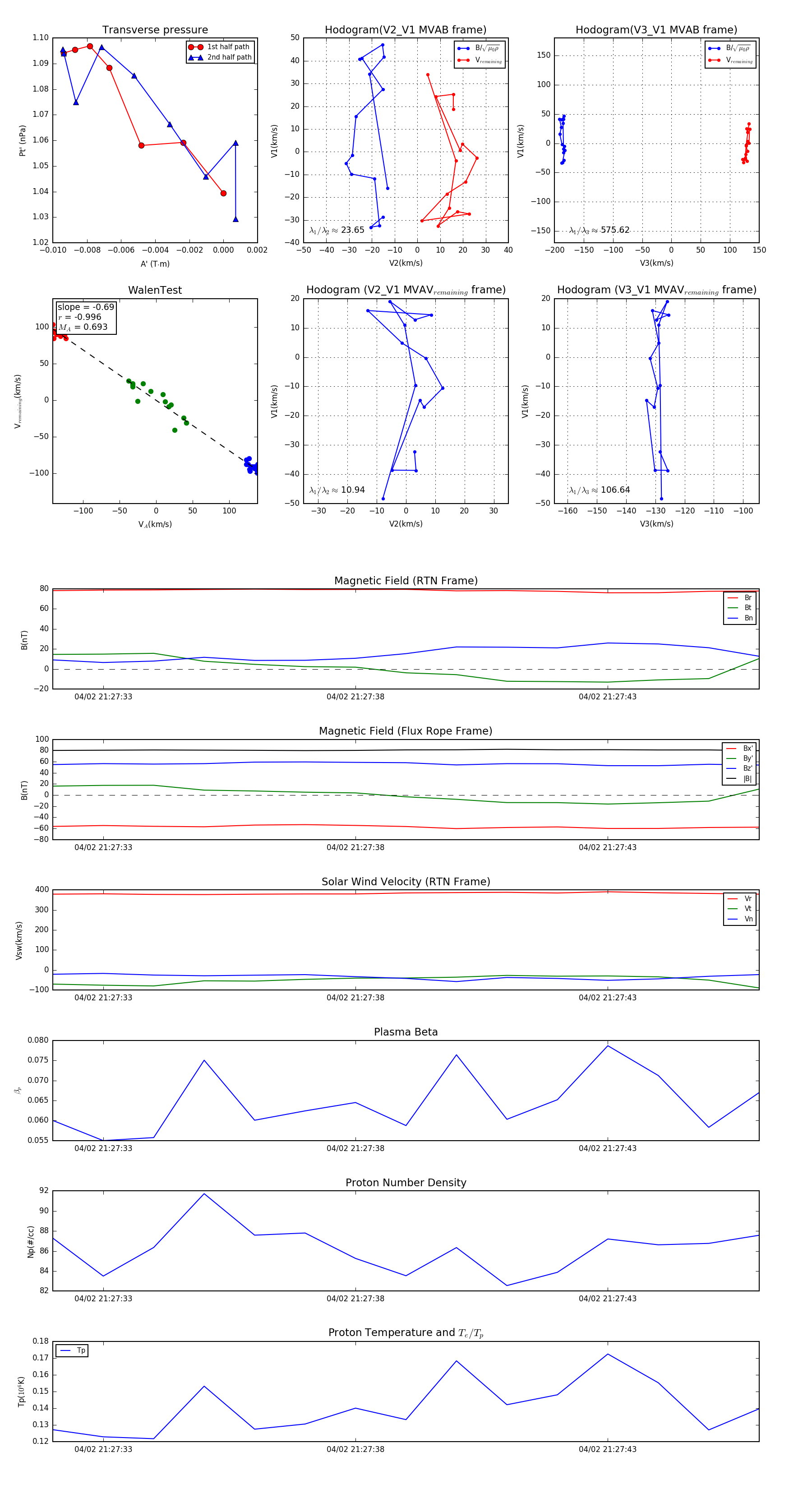
Flux Rope in 2024

Flux Rope Event 2024-04-02 21:27:32 ~ 2024-04-02 21:27:46 (15 seconds)


plot