HOME   LIST
‹–   –›

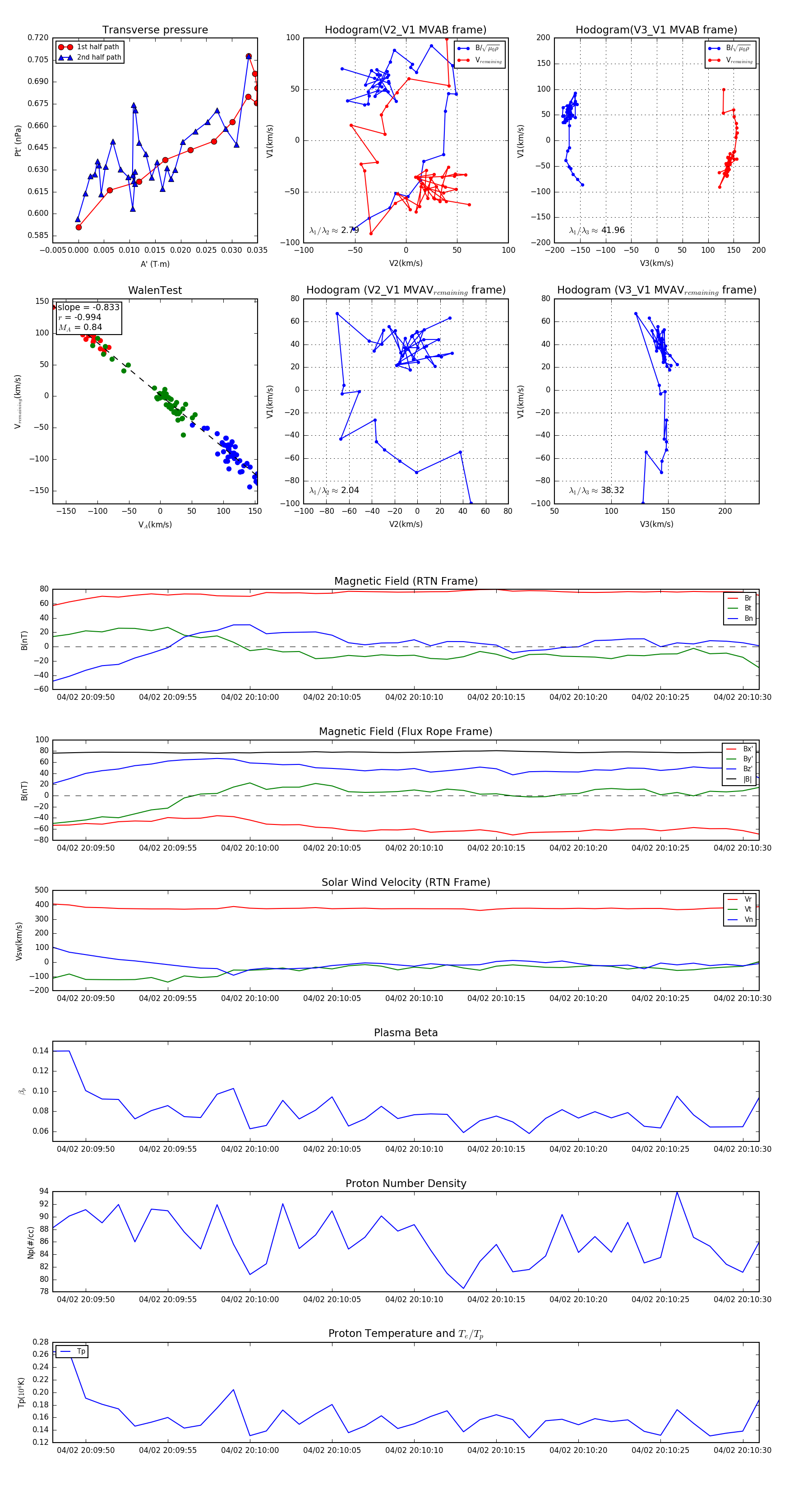
Flux Rope in 2024

Flux Rope Event 2024-04-02 20:09:48 ~ 2024-04-02 20:10:31 (44 seconds)


plot