HOME   LIST
‹–   –›

Flux Rope in 2024

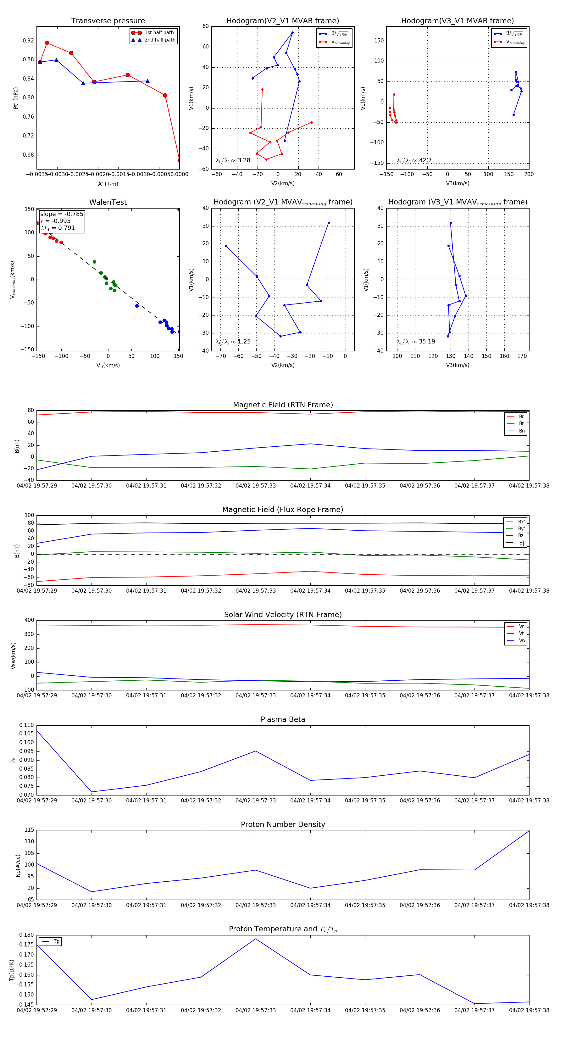
Flux Rope Event 2024-04-02 19:57:29 ~ 2024-04-02 19:57:38 (10 seconds)


plot