HOME   LIST
‹–   –›

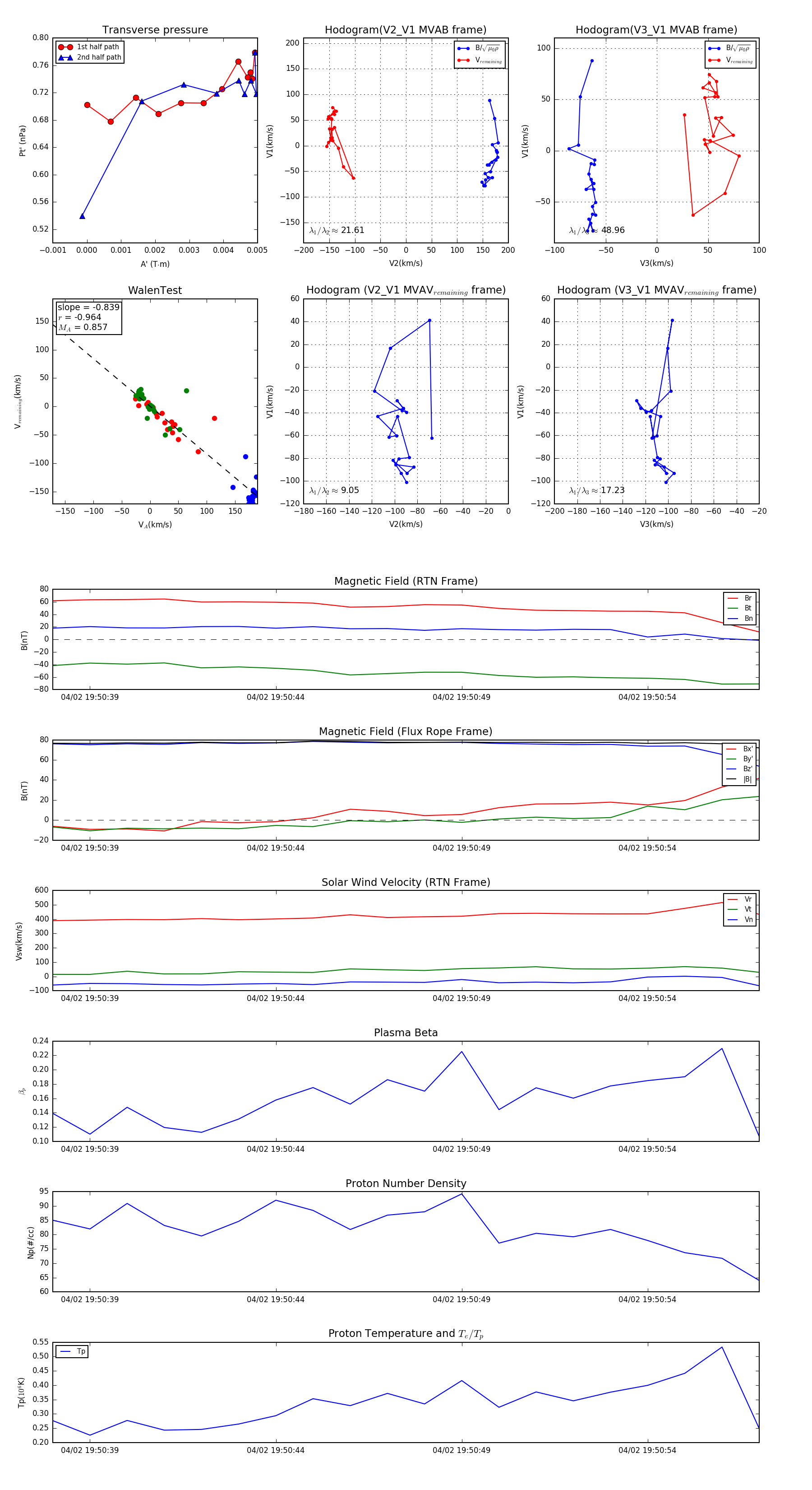
Flux Rope in 2024

Flux Rope Event 2024-04-02 19:50:38 ~ 2024-04-02 19:50:57 (20 seconds)


plot