HOME   LIST
‹–   –›

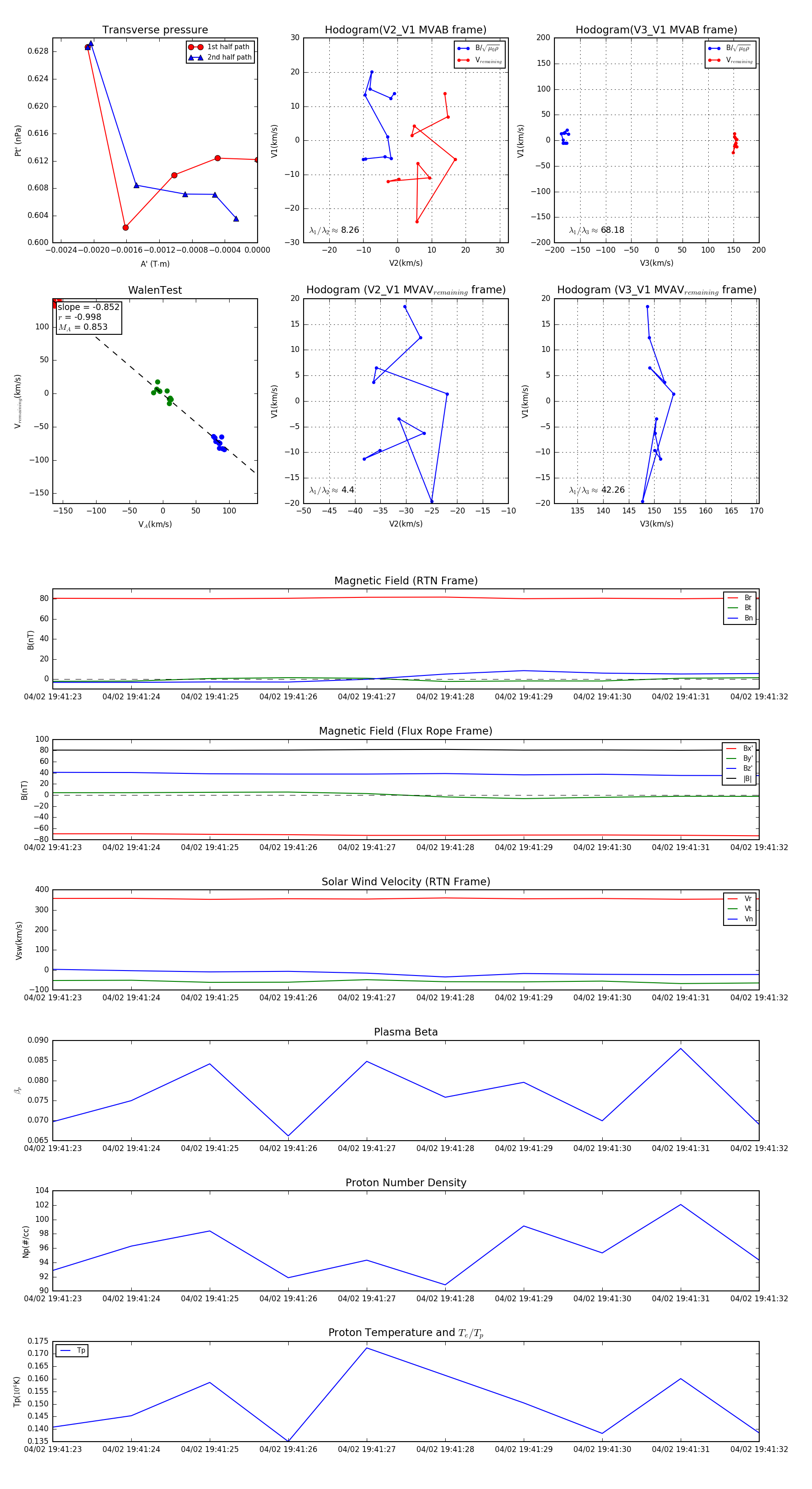
Flux Rope in 2024

Flux Rope Event 2024-04-02 19:41:23 ~ 2024-04-02 19:41:32 (10 seconds)


plot