HOME   LIST
‹–   –›

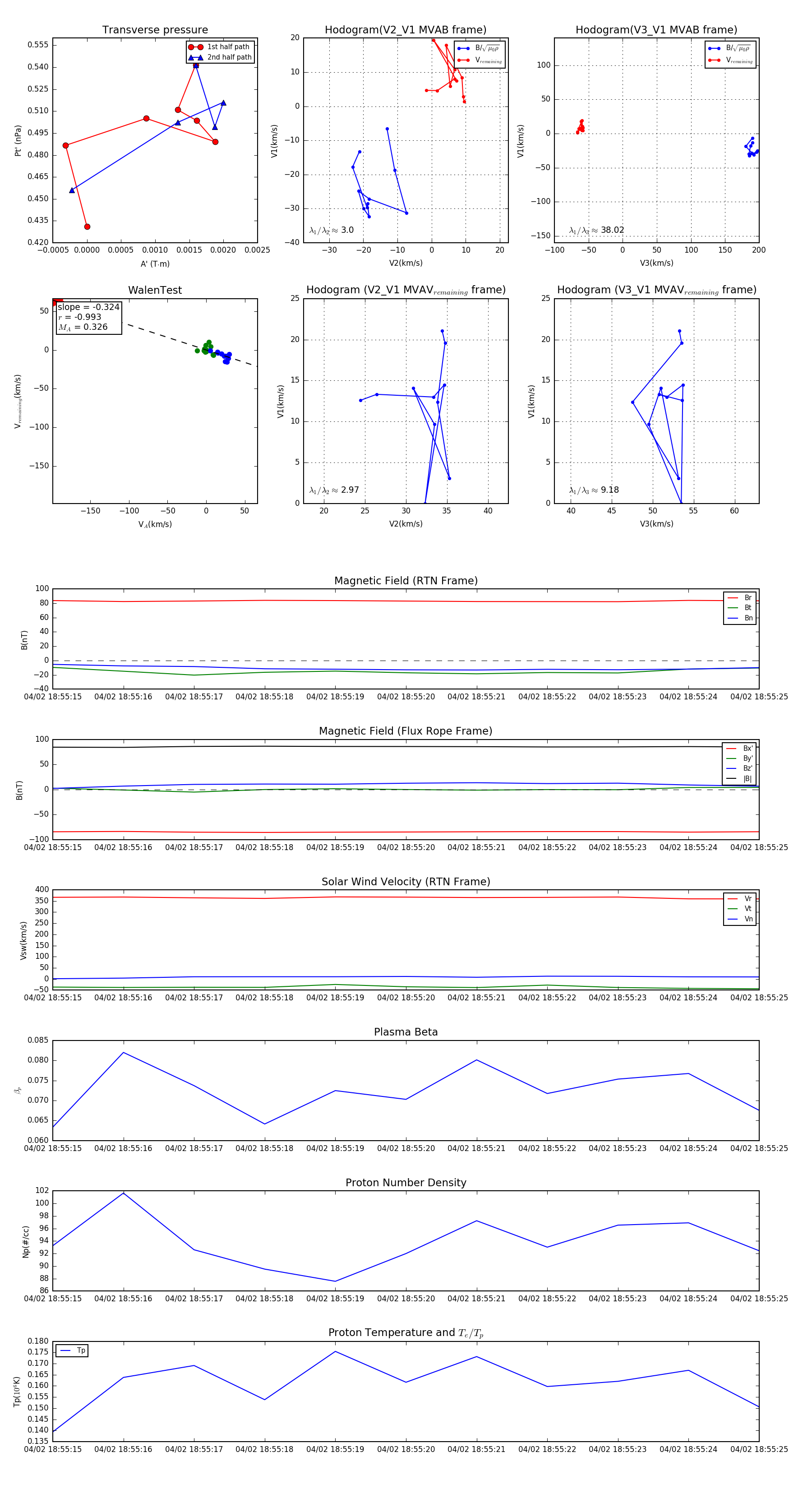
Flux Rope in 2024

Flux Rope Event 2024-04-02 18:55:15 ~ 2024-04-02 18:55:25 (11 seconds)


plot