HOME   LIST
‹–   –›

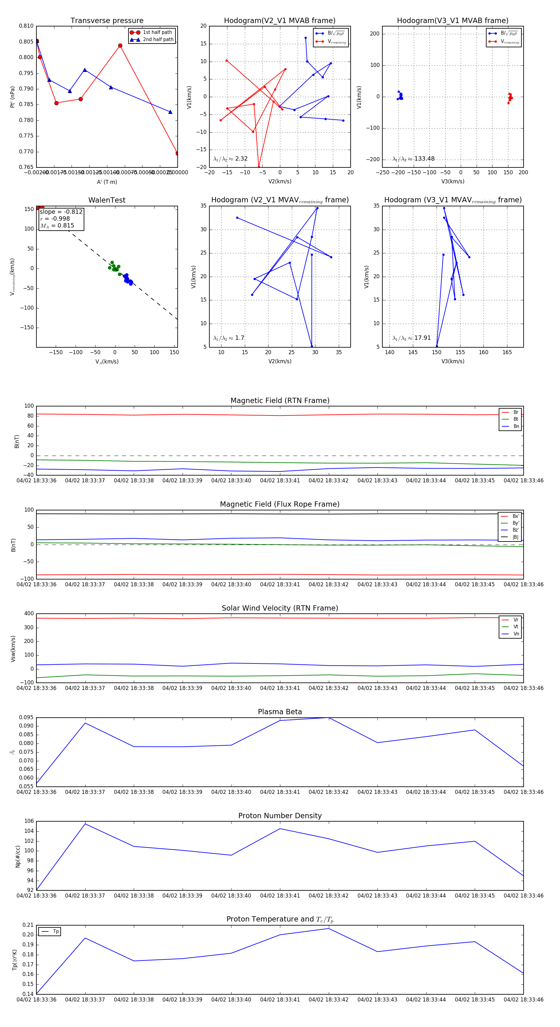
Flux Rope in 2024

Flux Rope Event 2024-04-02 18:33:36 ~ 2024-04-02 18:33:46 (11 seconds)


plot