HOME   LIST
‹–   –›

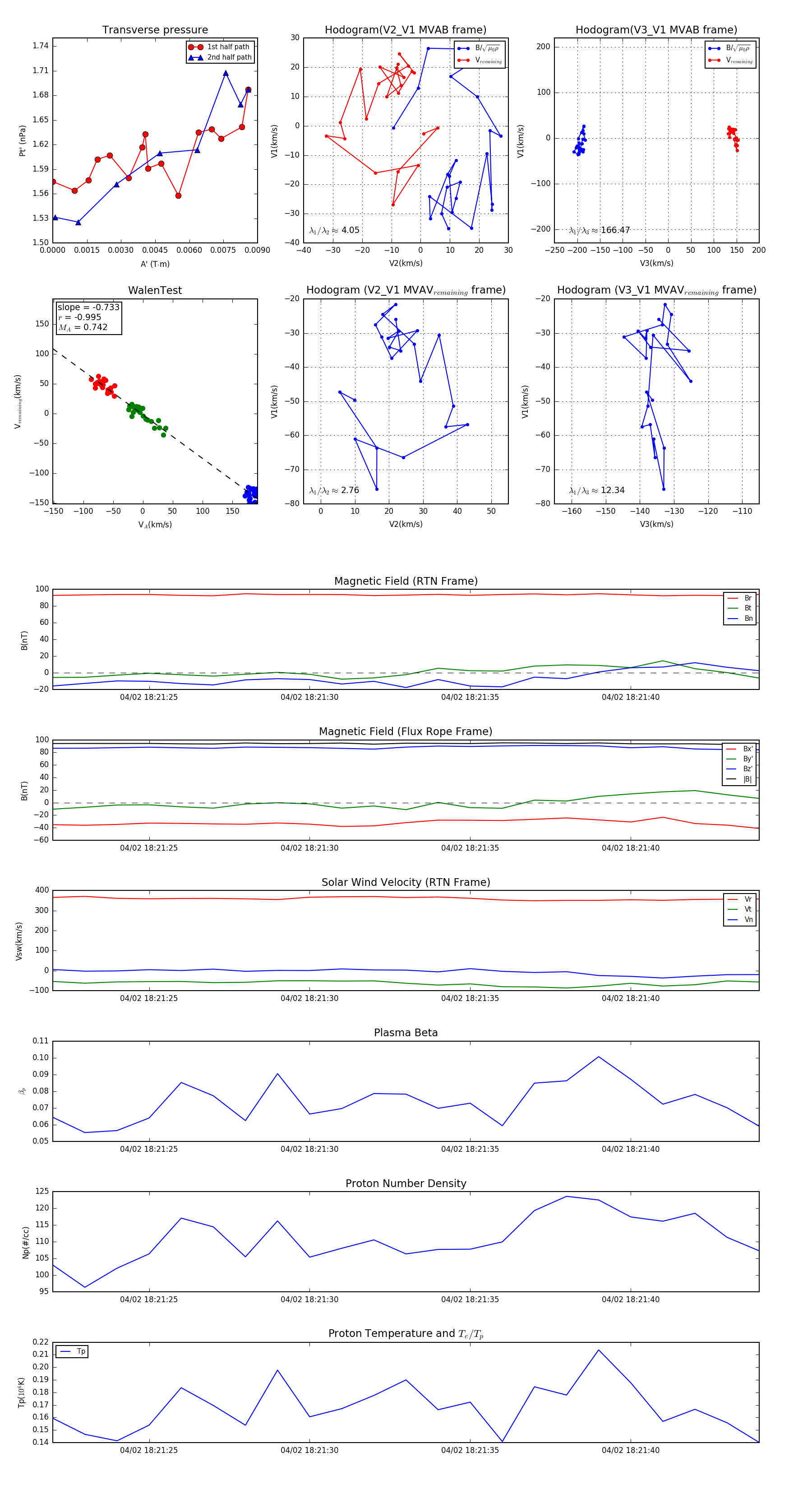
Flux Rope in 2024

Flux Rope Event 2024-04-02 18:21:22 ~ 2024-04-02 18:21:44 (23 seconds)


plot