HOME   LIST
‹–   –›

Flux Rope in 2024

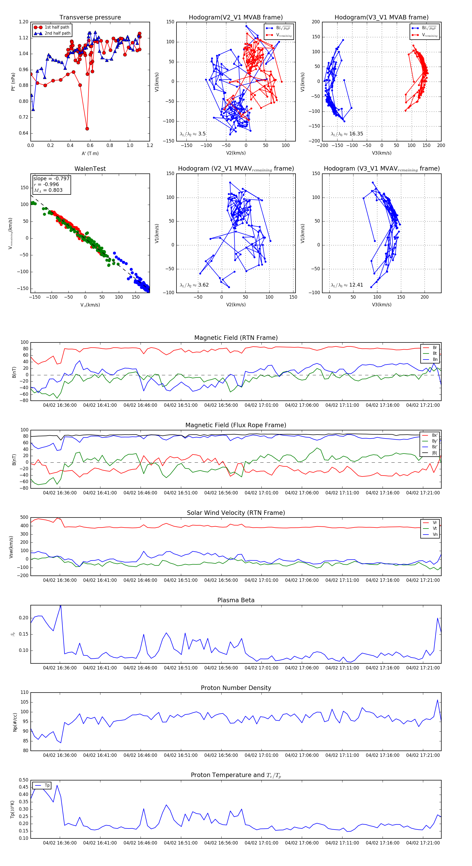
Flux Rope Event 2024-04-02 16:32:24 ~ 2024-04-02 17:23:16 (3053 seconds)


plot