HOME   LIST
‹–   –›

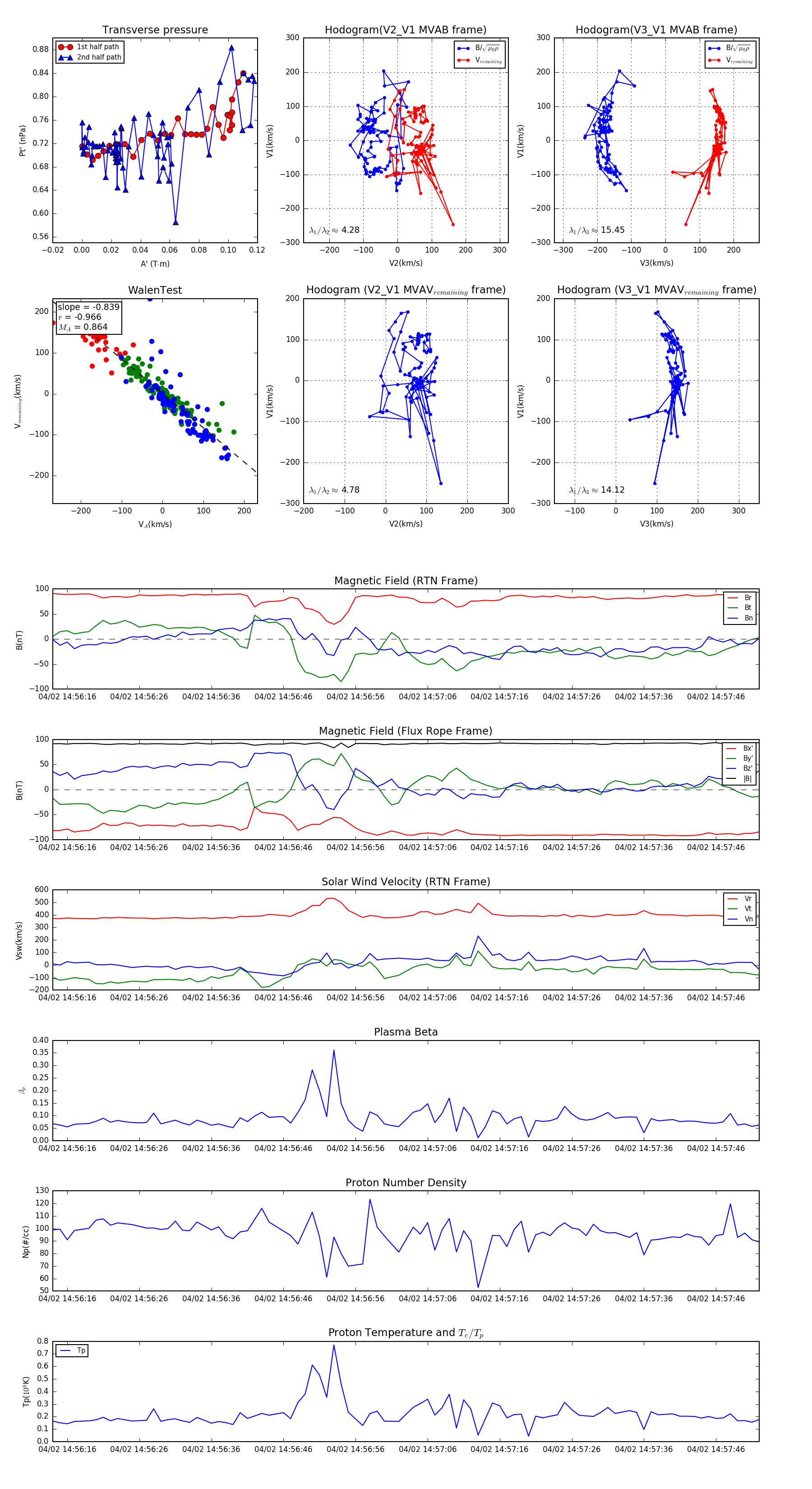
Flux Rope in 2024

Flux Rope Event 2024-04-02 14:56:14 ~ 2024-04-02 14:57:52 (99 seconds)


plot