HOME   LIST
‹–   –›

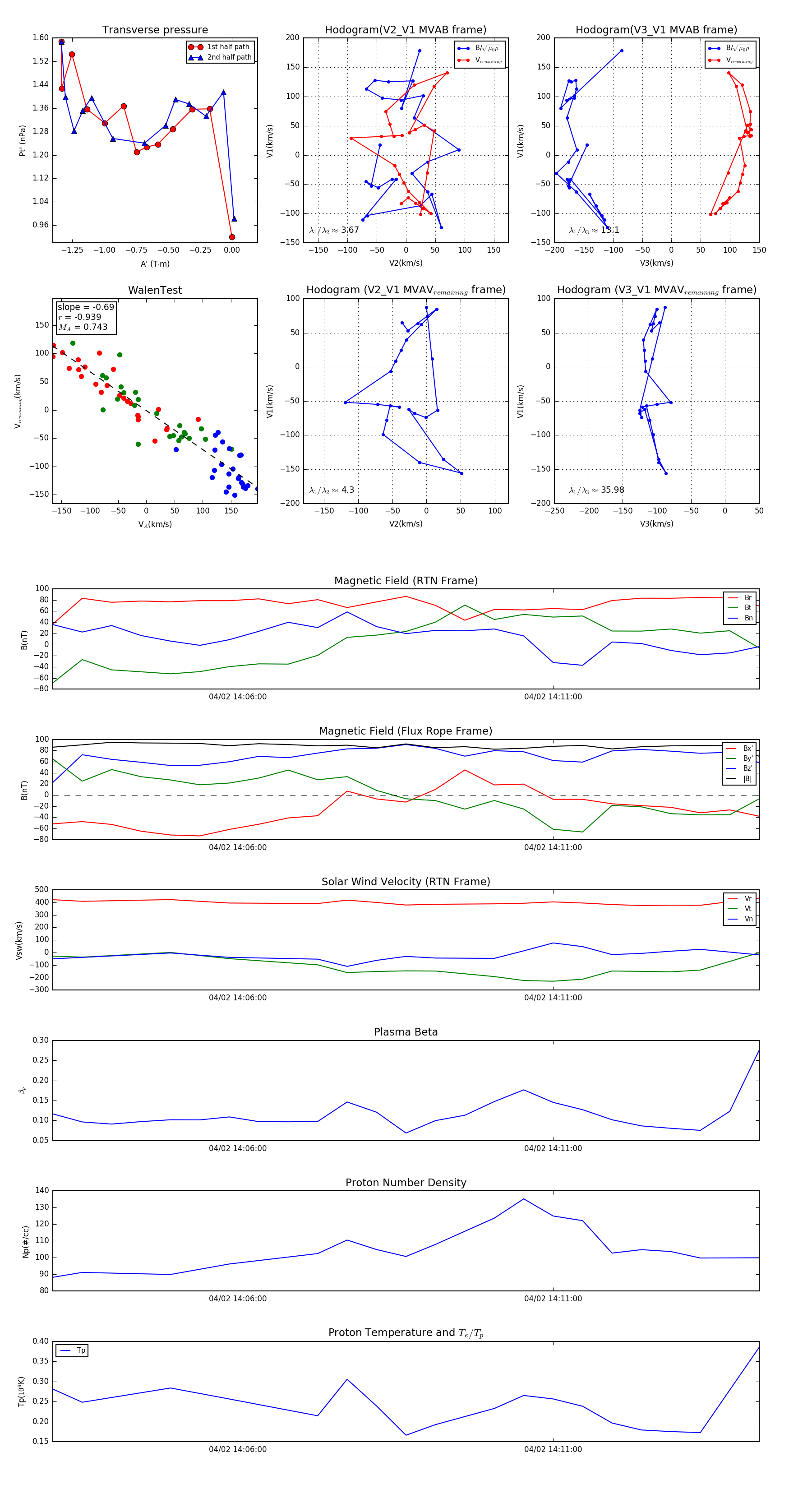
Flux Rope in 2024

Flux Rope Event 2024-04-02 14:03:04 ~ 2024-04-02 14:14:16 (673 seconds)


plot