HOME   LIST
‹–   –›

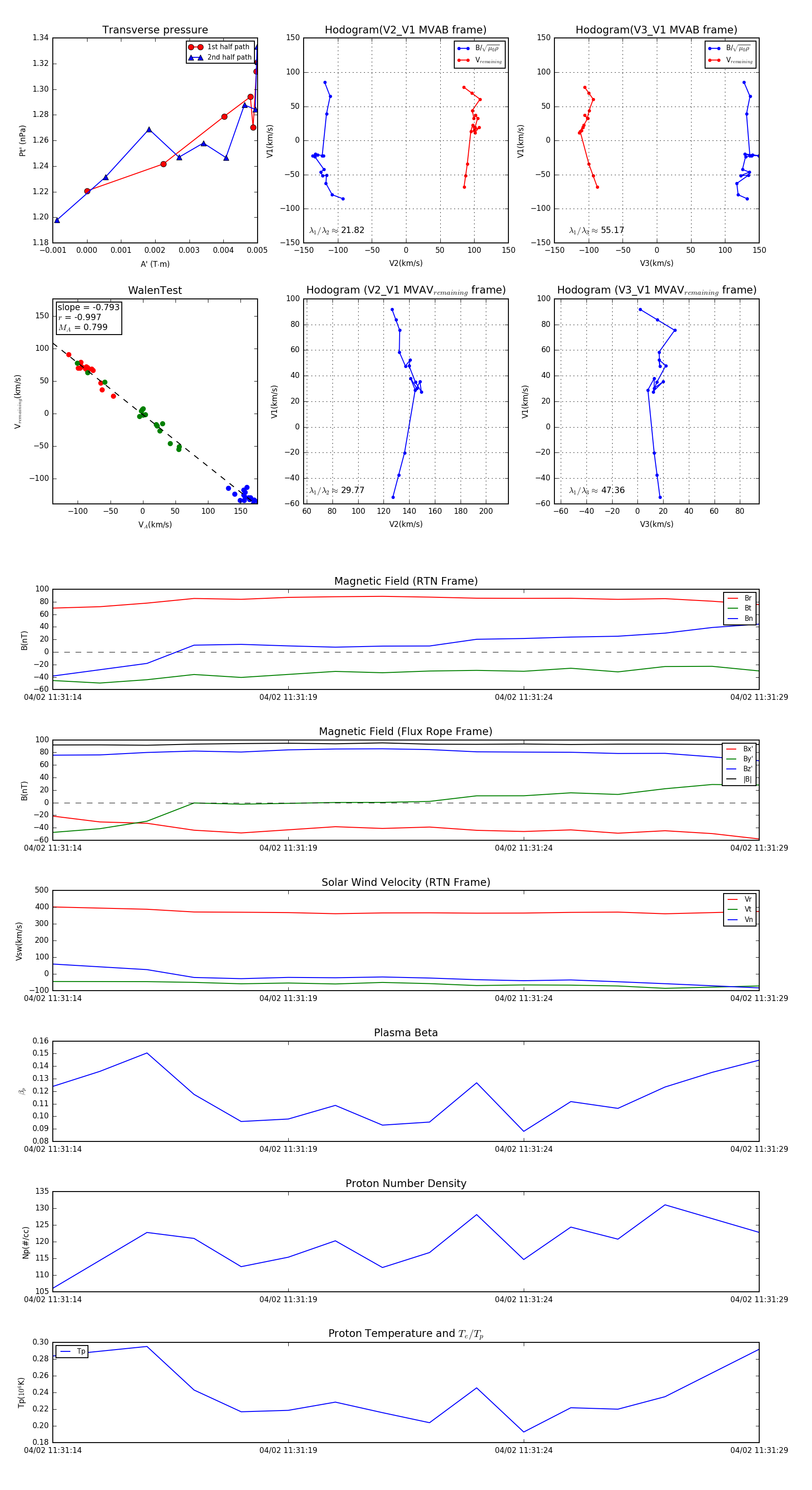
Flux Rope in 2024

Flux Rope Event 2024-04-02 11:31:14 ~ 2024-04-02 11:31:29 (16 seconds)


plot