HOME   LIST
‹–   –›

Flux Rope in 2024

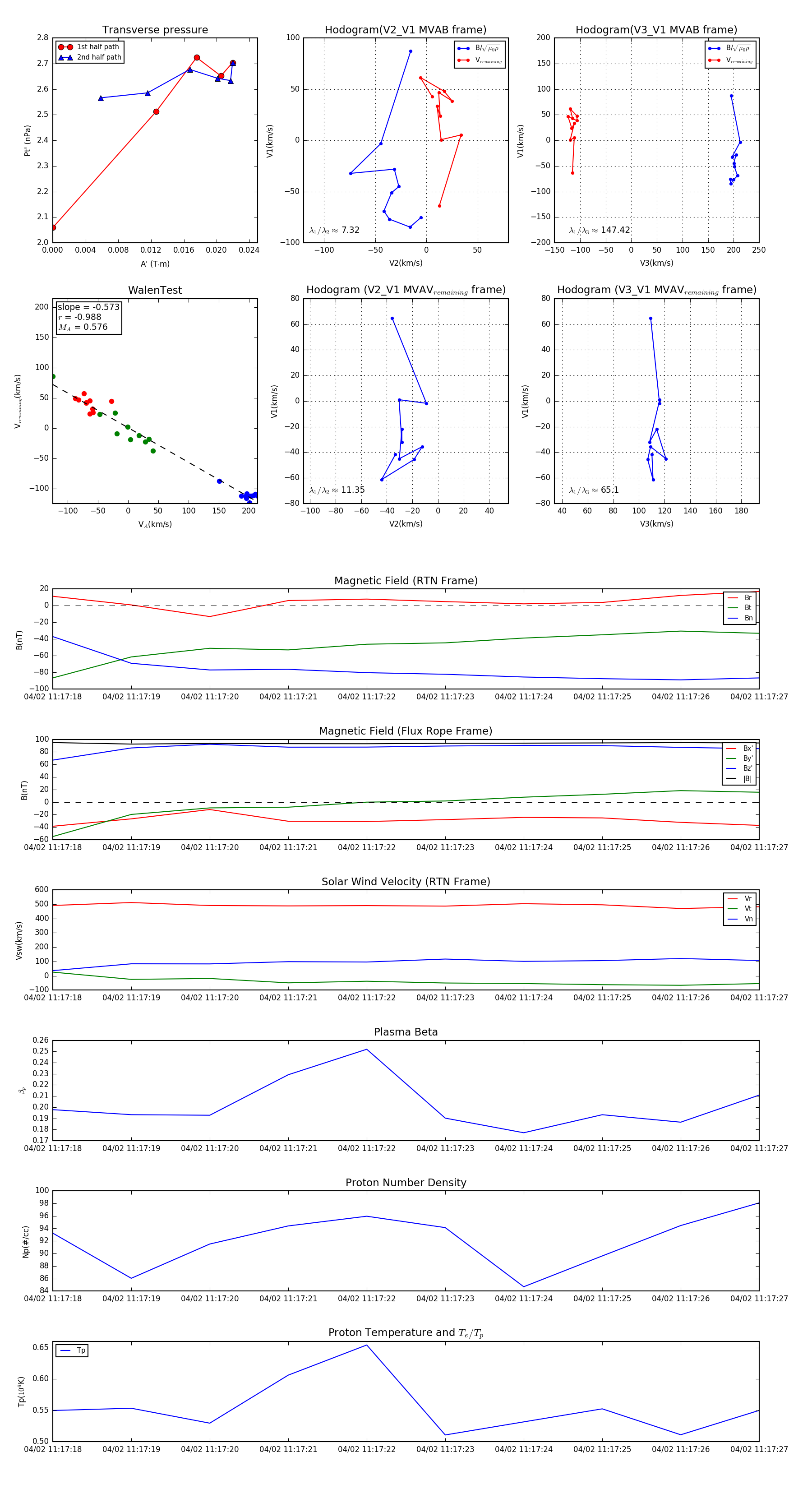
Flux Rope Event 2024-04-02 11:17:18 ~ 2024-04-02 11:17:27 (10 seconds)


plot