HOME   LIST
‹–   –›

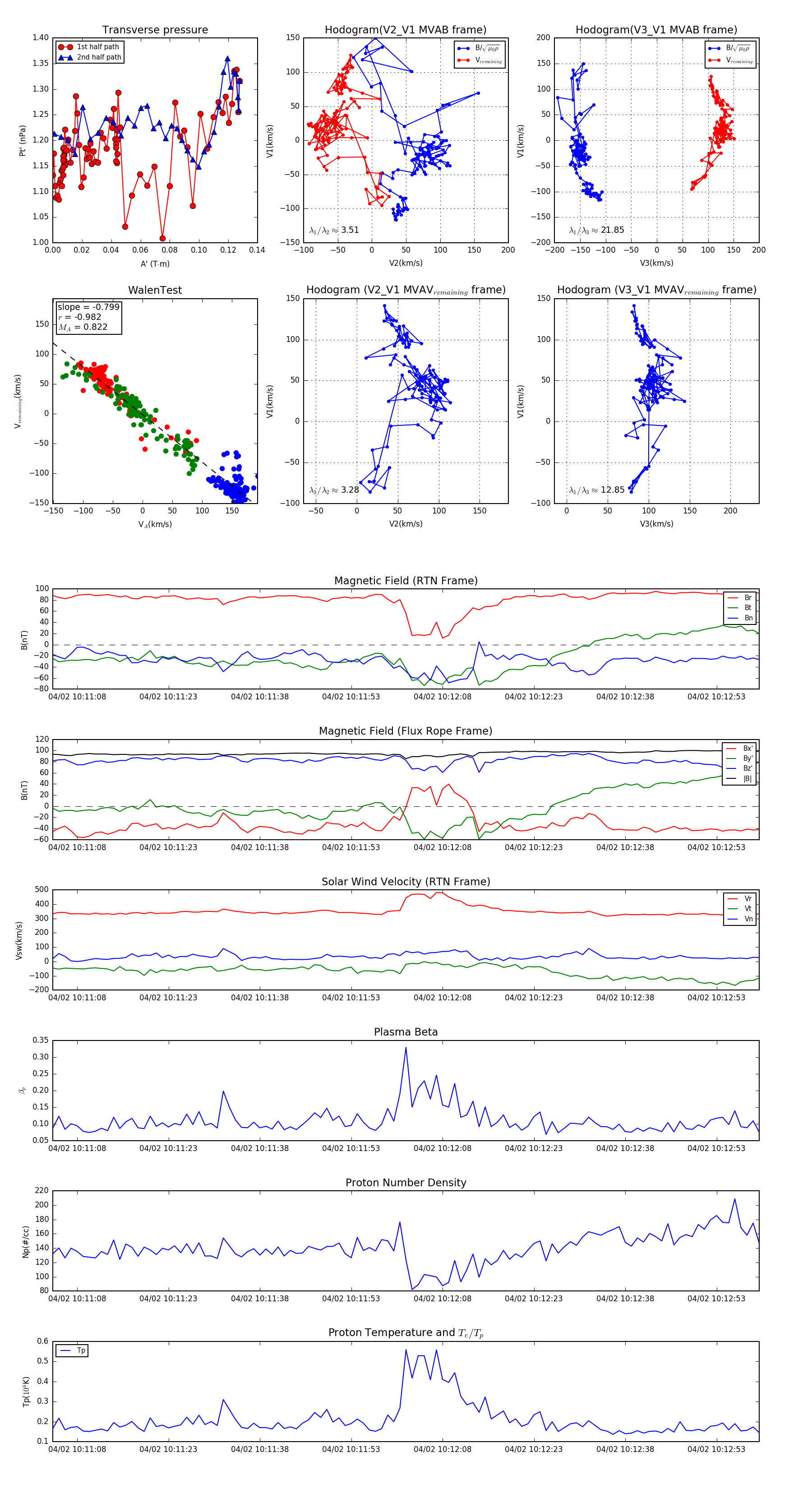
Flux Rope in 2024

Flux Rope Event 2024-04-02 10:11:04 ~ 2024-04-02 10:13:00 (117 seconds)


plot