HOME   LIST
‹–   –›

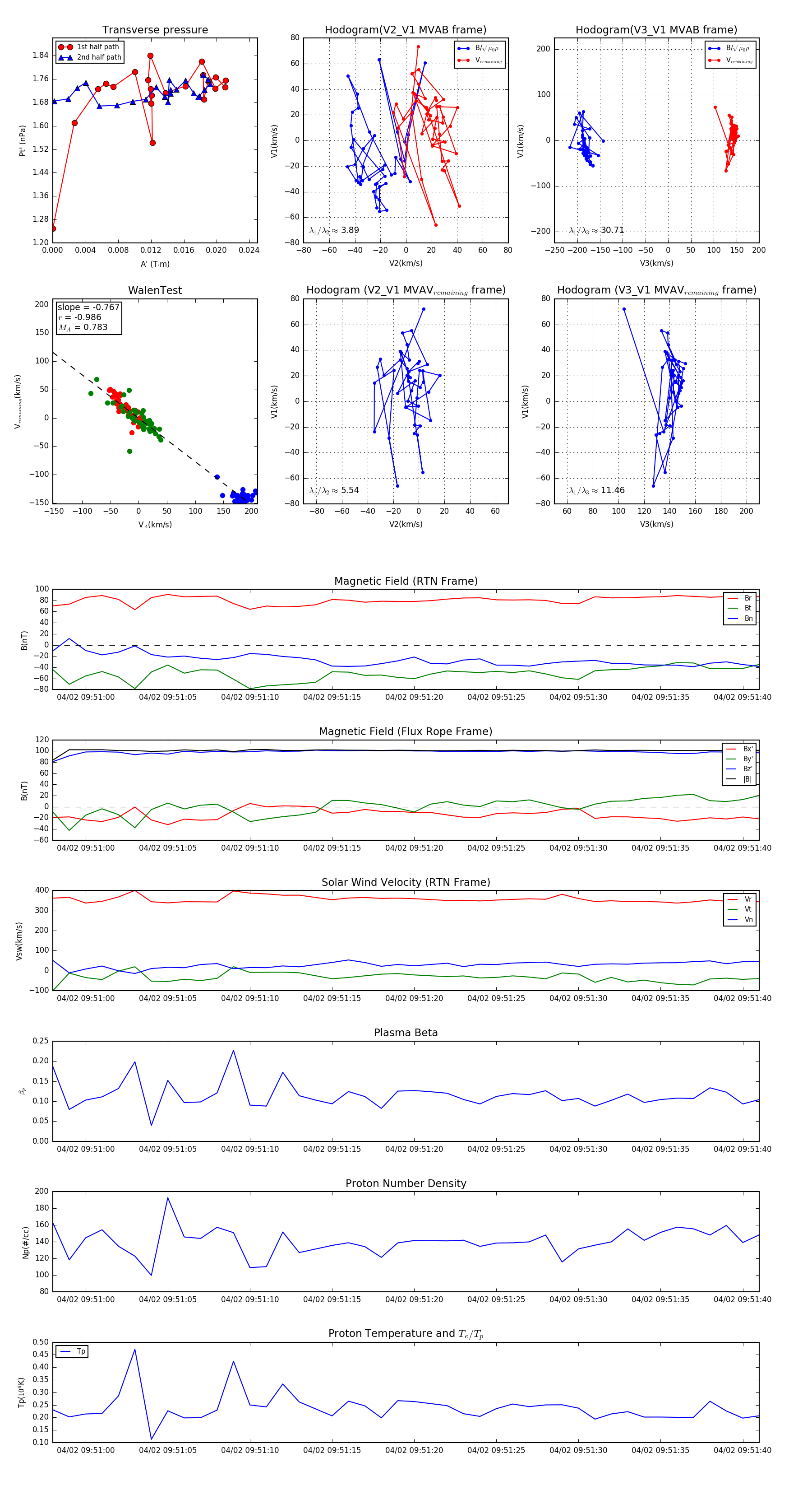
Flux Rope in 2024

Flux Rope Event 2024-04-02 09:50:58 ~ 2024-04-02 09:51:41 (44 seconds)


plot