HOME   LIST
‹–   –›

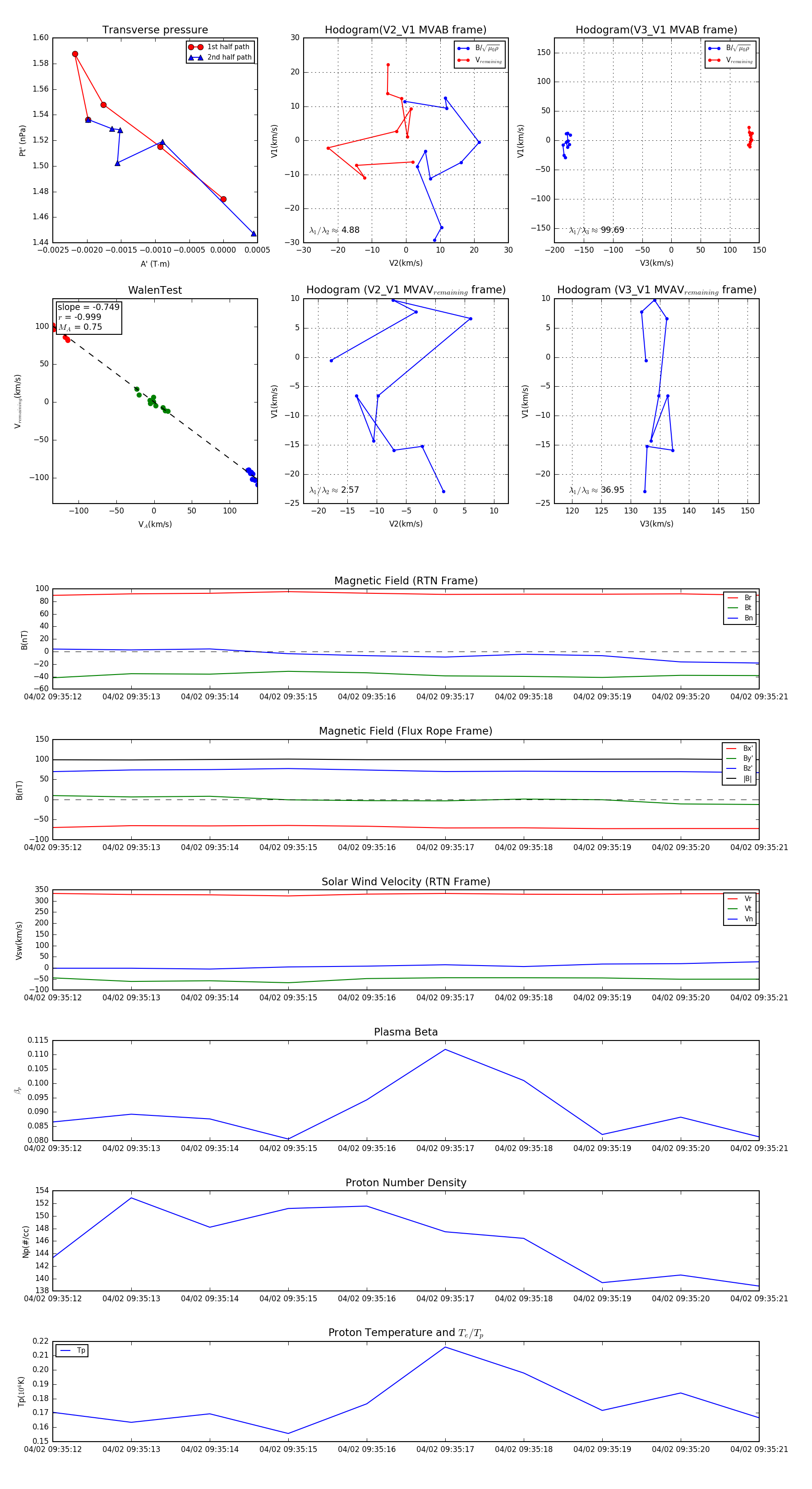
Flux Rope in 2024

Flux Rope Event 2024-04-02 09:35:12 ~ 2024-04-02 09:35:21 (10 seconds)


plot