HOME   LIST
‹–   –›

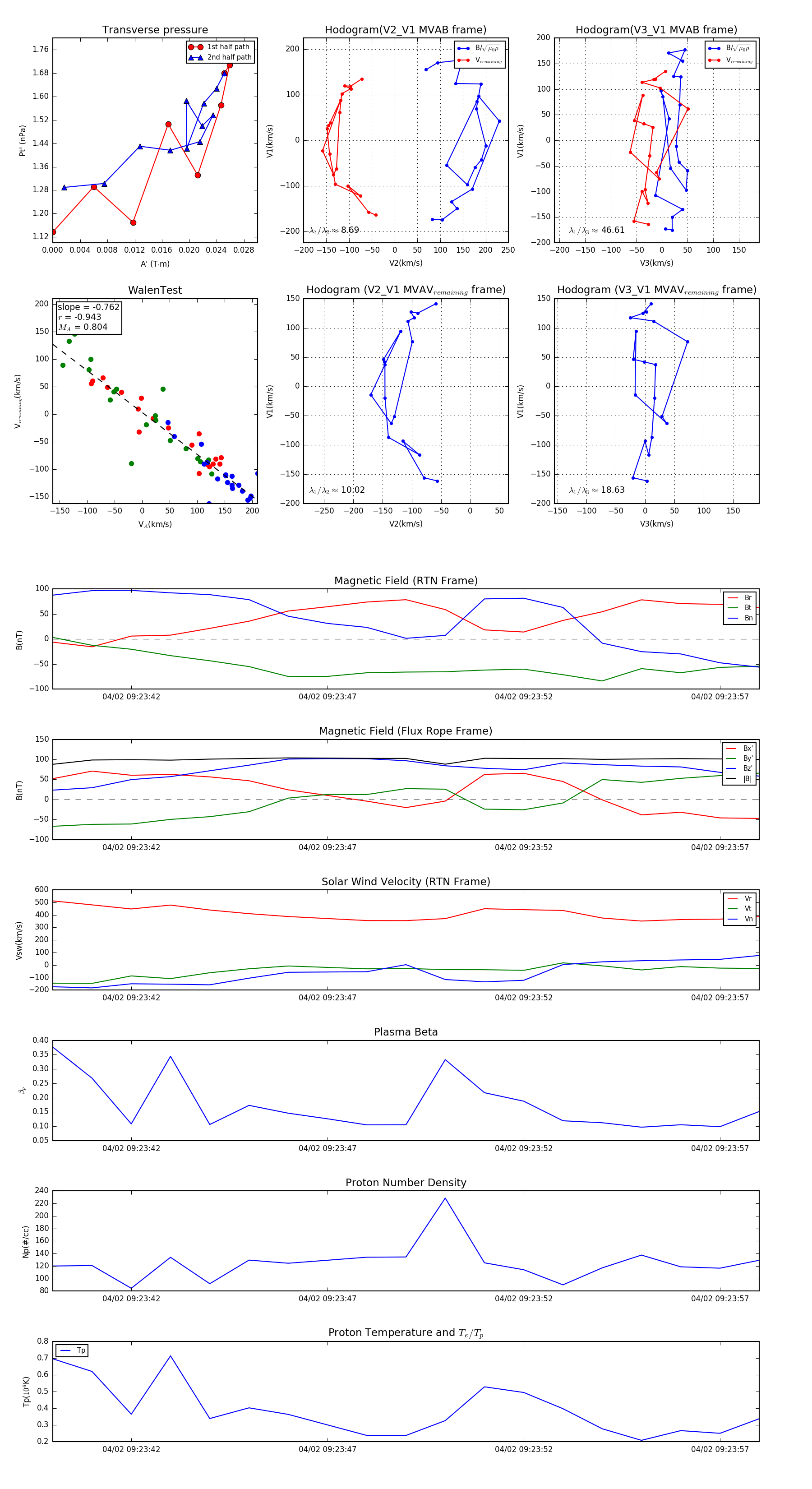
Flux Rope in 2024

Flux Rope Event 2024-04-02 09:23:40 ~ 2024-04-02 09:23:58 (19 seconds)


plot