HOME   LIST
‹–   –›

Flux Rope in 2024

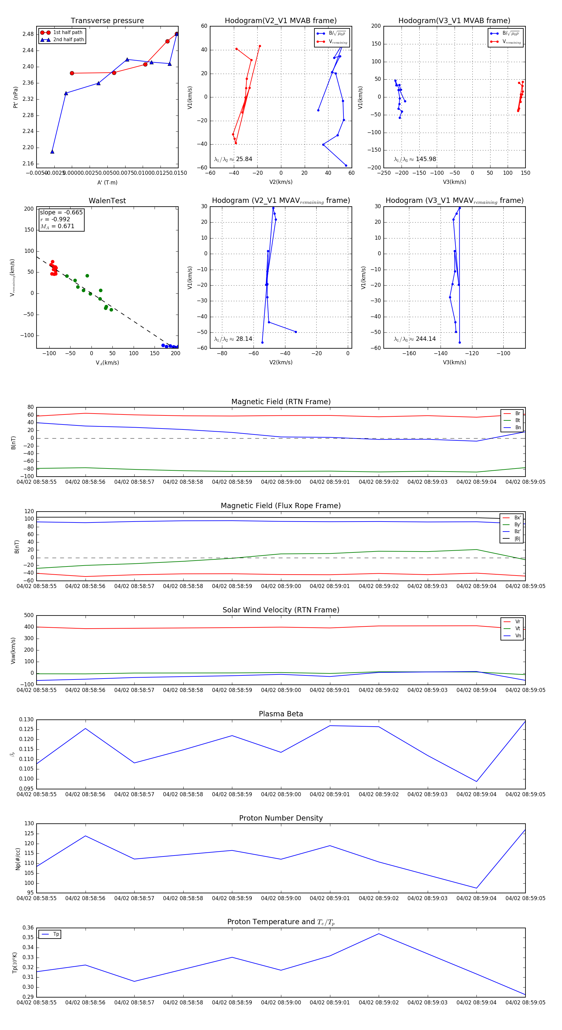
Flux Rope Event 2024-04-02 08:58:55 ~ 2024-04-02 08:59:05 (11 seconds)


plot