HOME   LIST
‹–   –›

Flux Rope in 2024

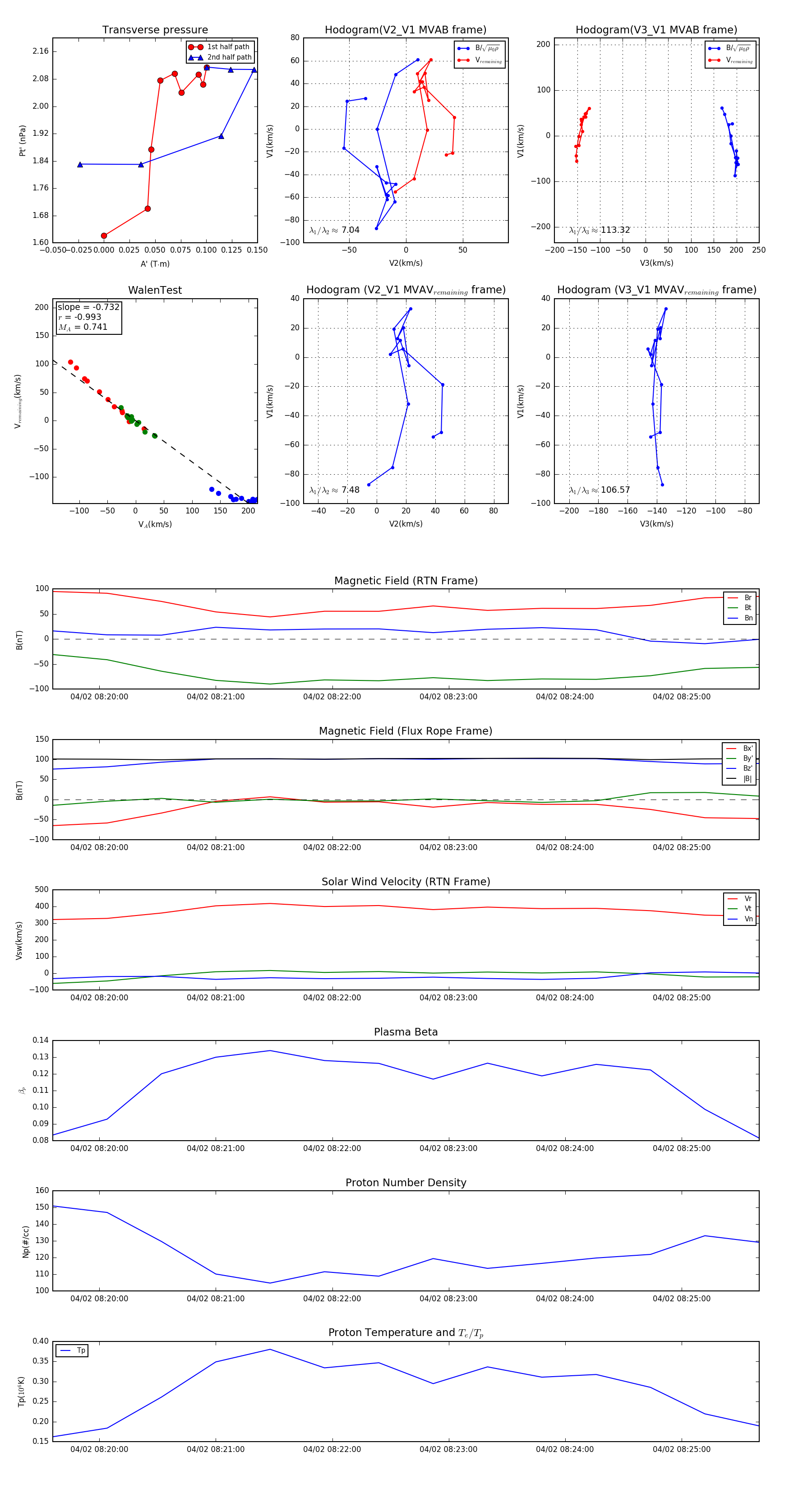
Flux Rope Event 2024-04-02 08:19:36 ~ 2024-04-02 08:25:40 (365 seconds)


plot