HOME   LIST
‹–   –›

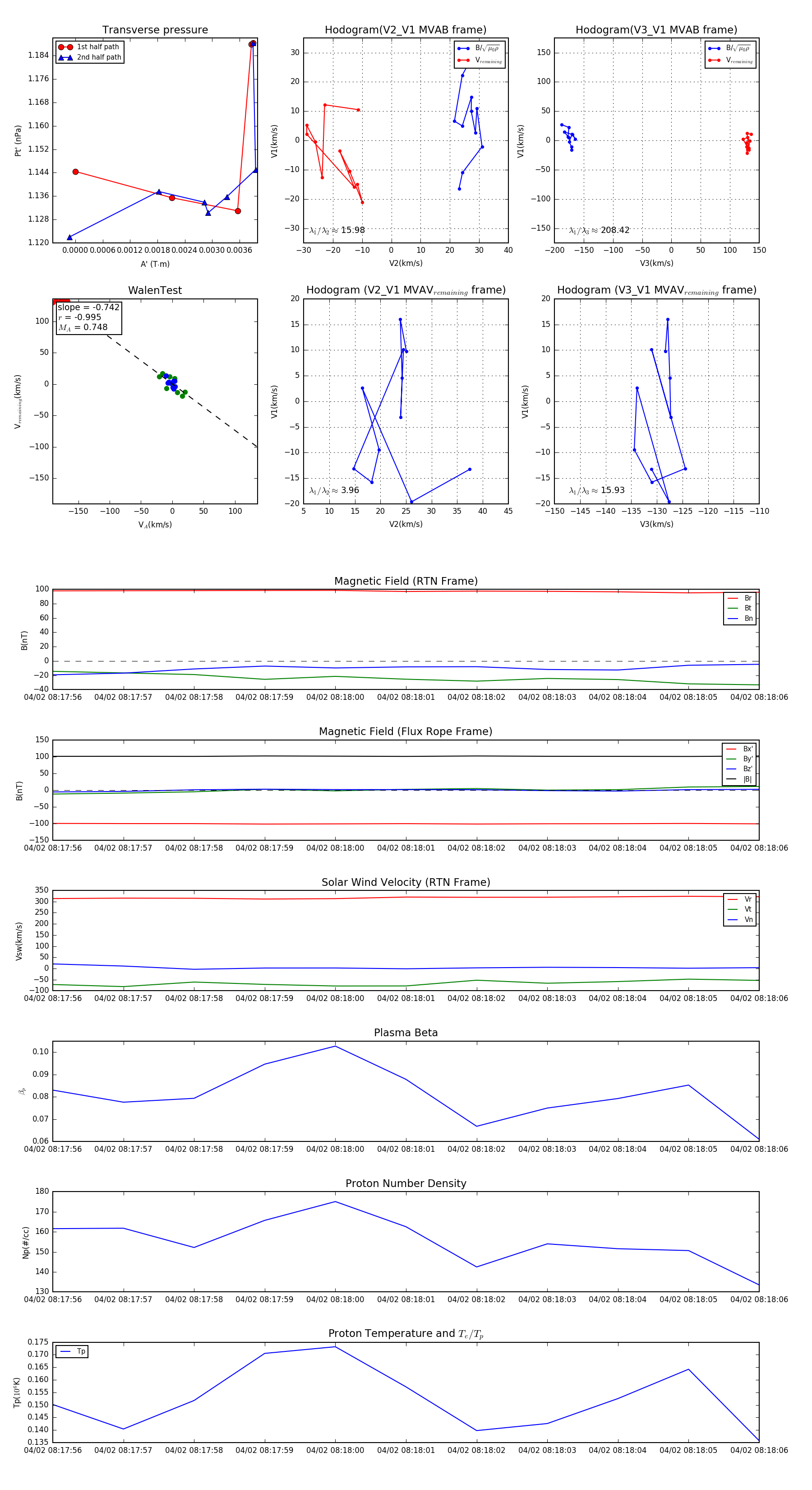
Flux Rope in 2024

Flux Rope Event 2024-04-02 08:17:56 ~ 2024-04-02 08:18:06 (11 seconds)


plot