HOME   LIST
‹–   –›

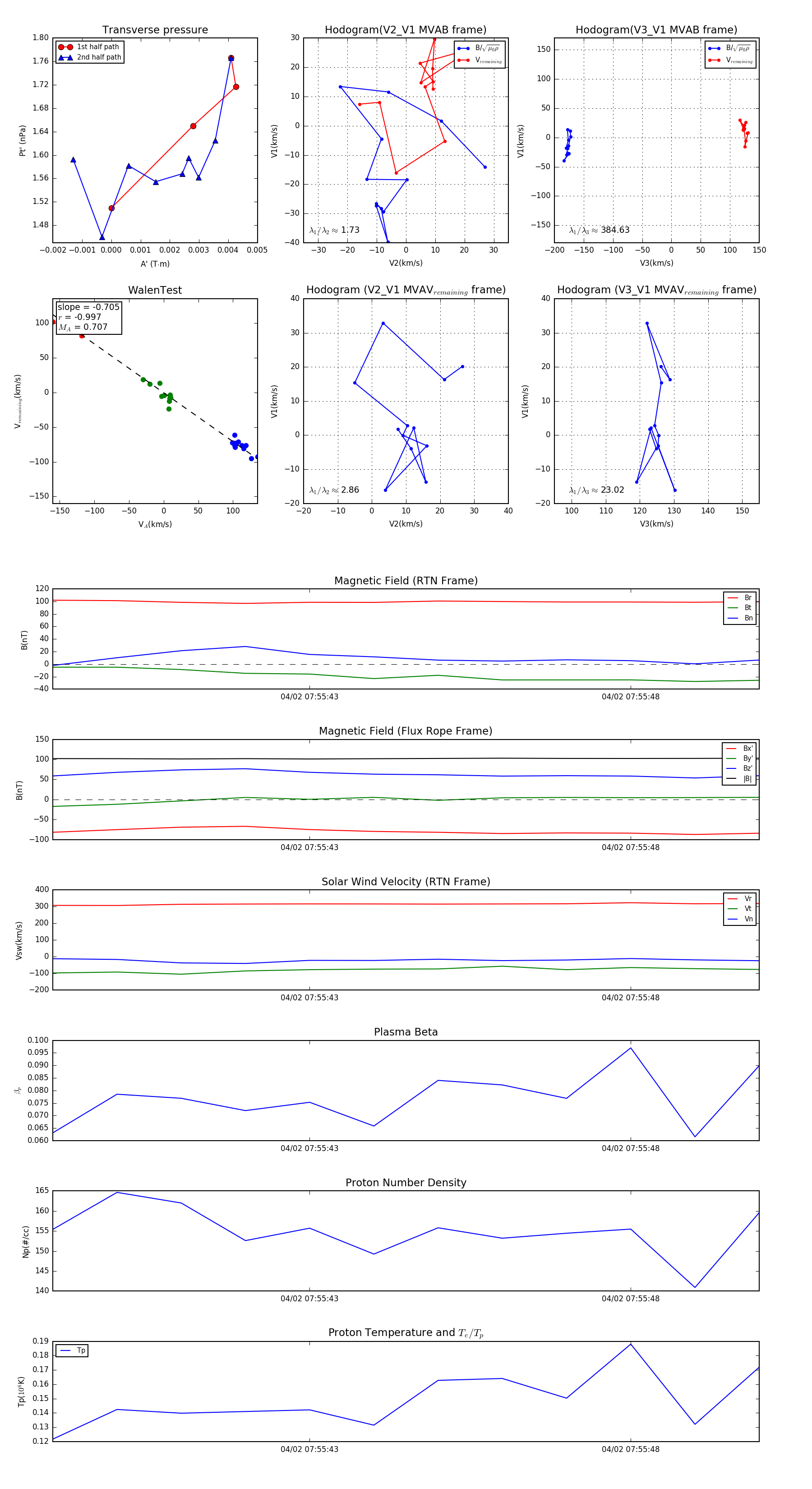
Flux Rope in 2024

Flux Rope Event 2024-04-02 07:55:39 ~ 2024-04-02 07:55:50 (12 seconds)


plot