HOME   LIST
‹–   –›

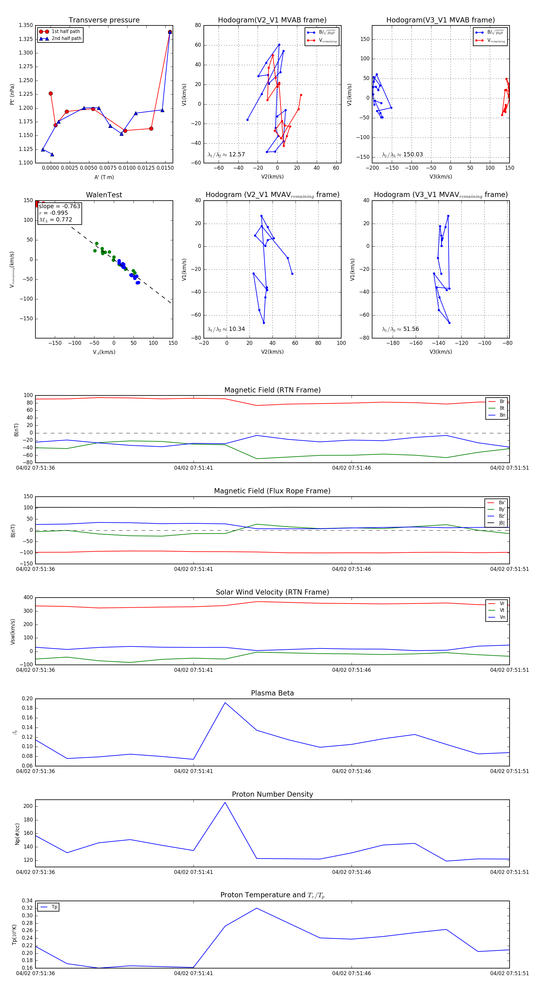
Flux Rope in 2024

Flux Rope Event 2024-04-02 07:51:36 ~ 2024-04-02 07:51:51 (16 seconds)


plot