HOME   LIST
‹–   –›

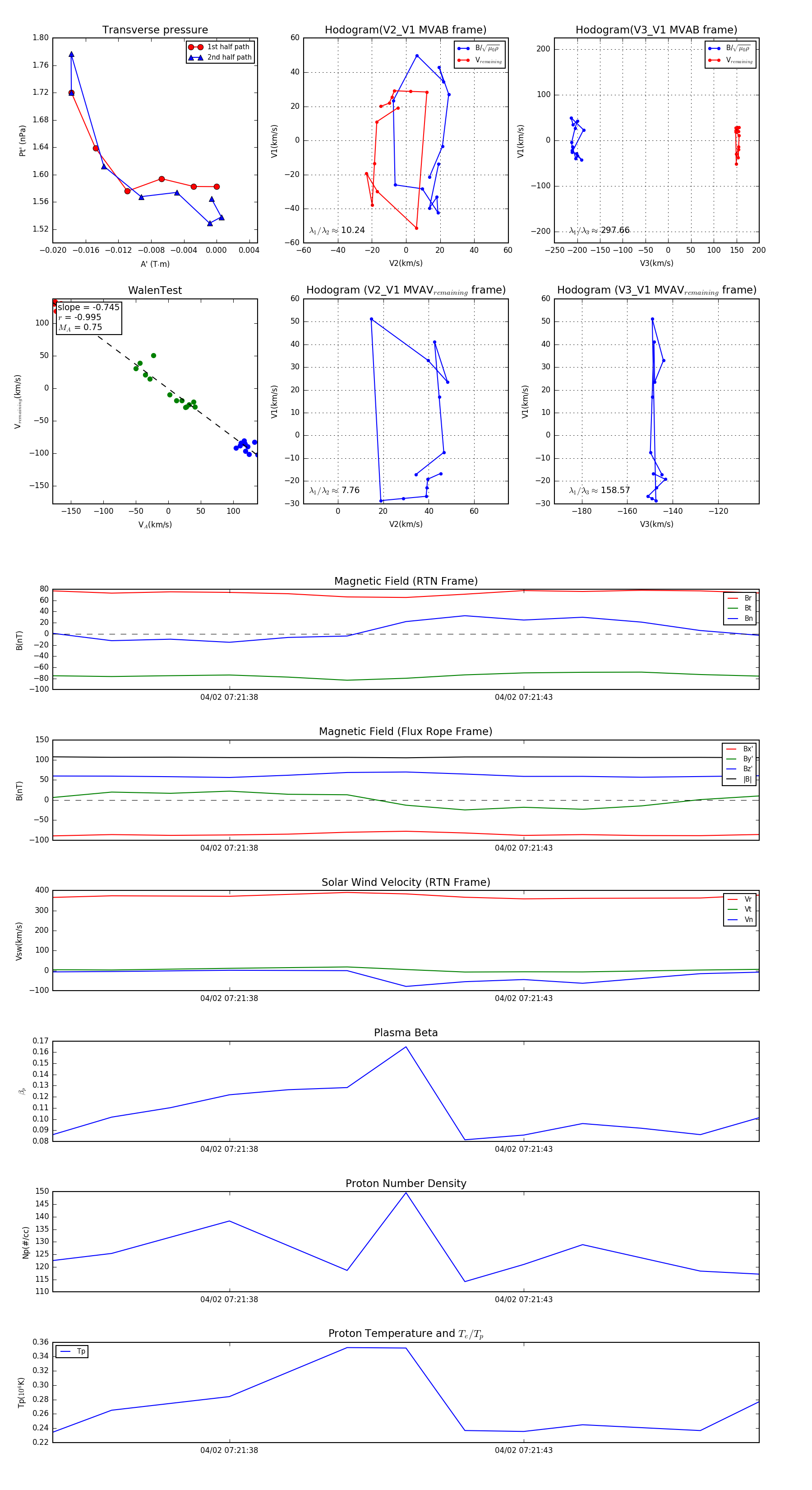
Flux Rope in 2024

Flux Rope Event 2024-04-02 07:21:35 ~ 2024-04-02 07:21:47 (13 seconds)


plot