HOME   LIST
‹–   –›

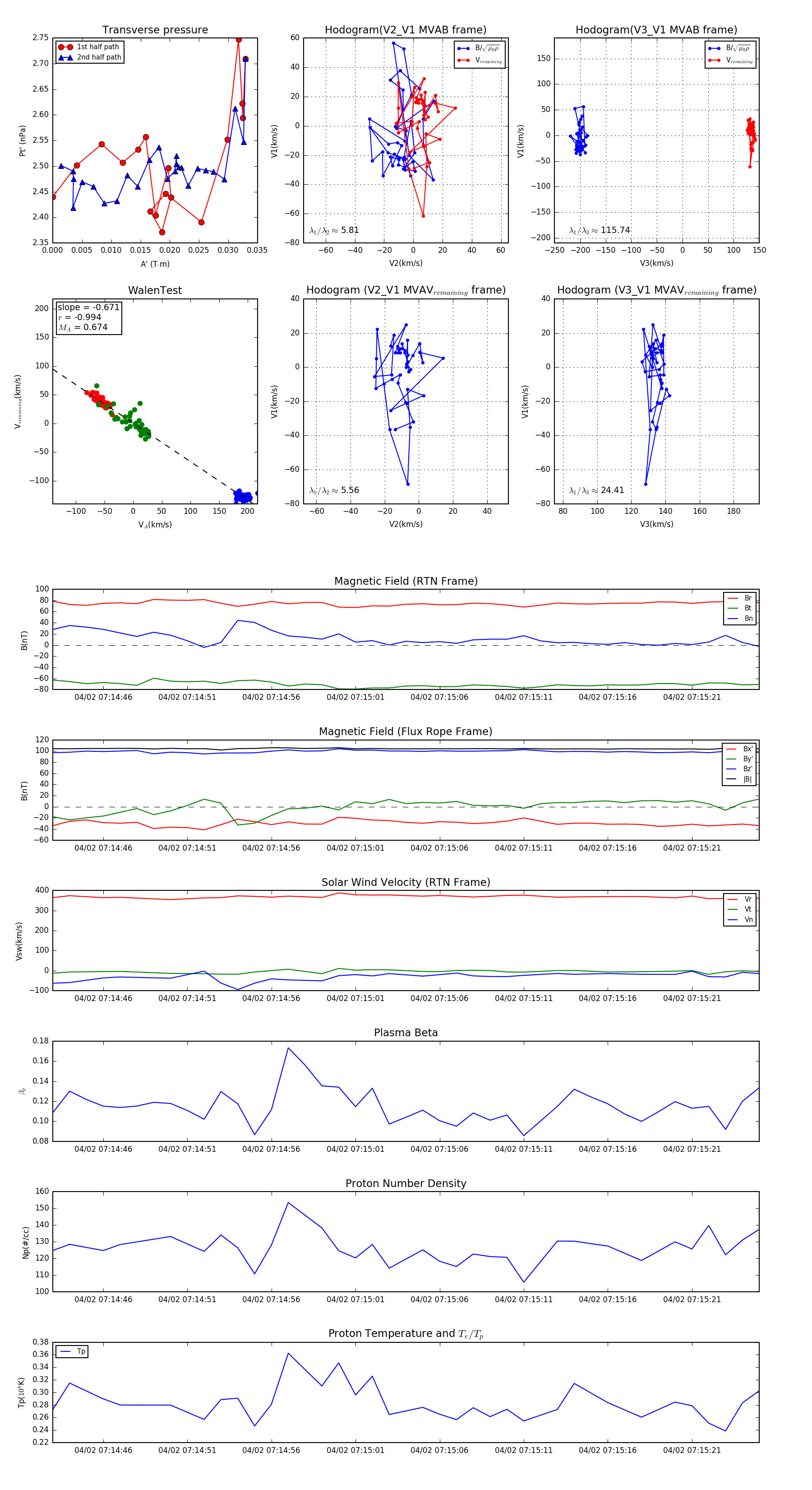
Flux Rope in 2024

Flux Rope Event 2024-04-02 07:14:43 ~ 2024-04-02 07:15:25 (43 seconds)


plot