HOME   LIST
‹–   –›

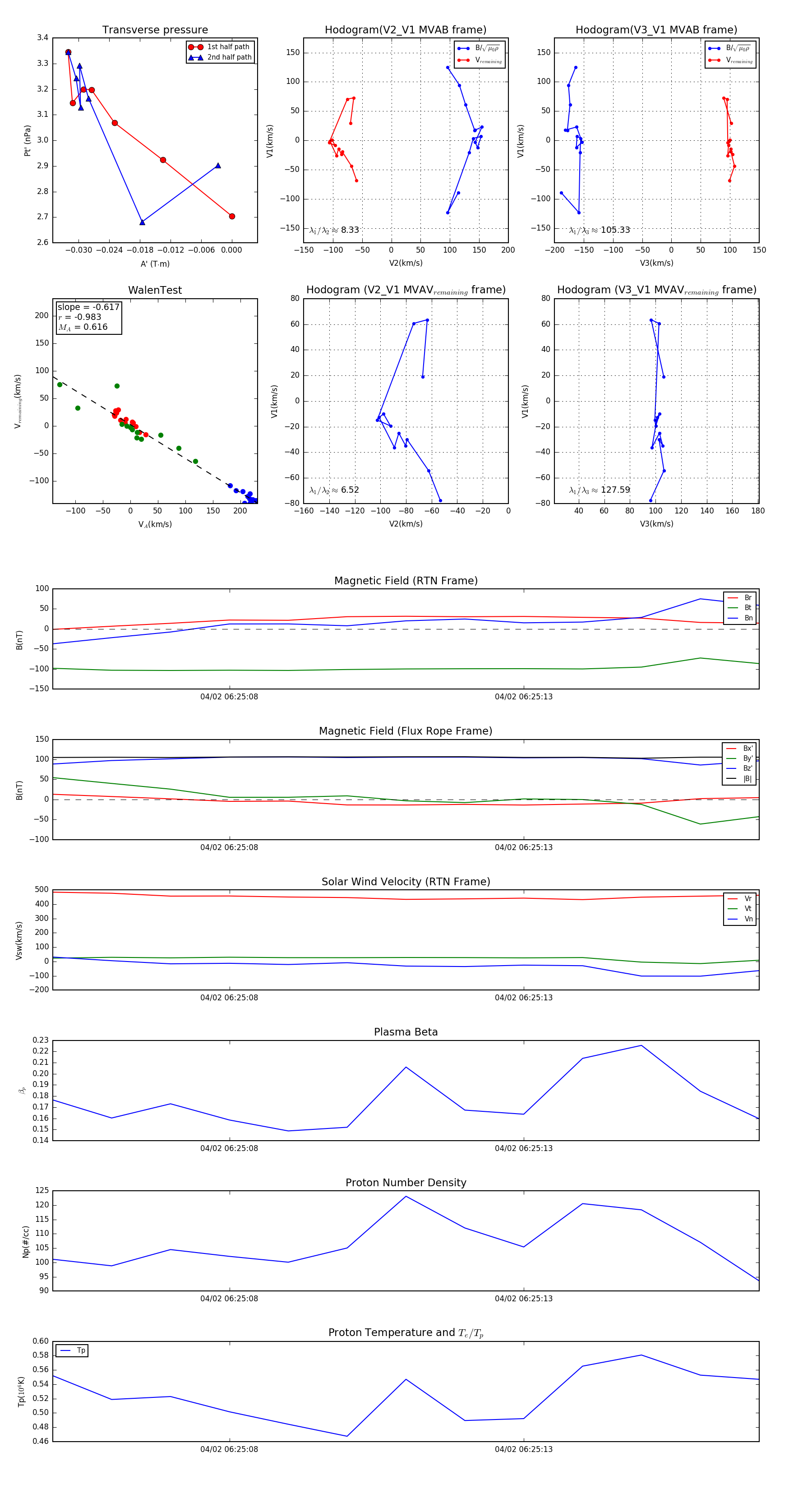
Flux Rope in 2024

Flux Rope Event 2024-04-02 06:25:05 ~ 2024-04-02 06:25:17 (13 seconds)


plot