HOME   LIST
‹–   –›

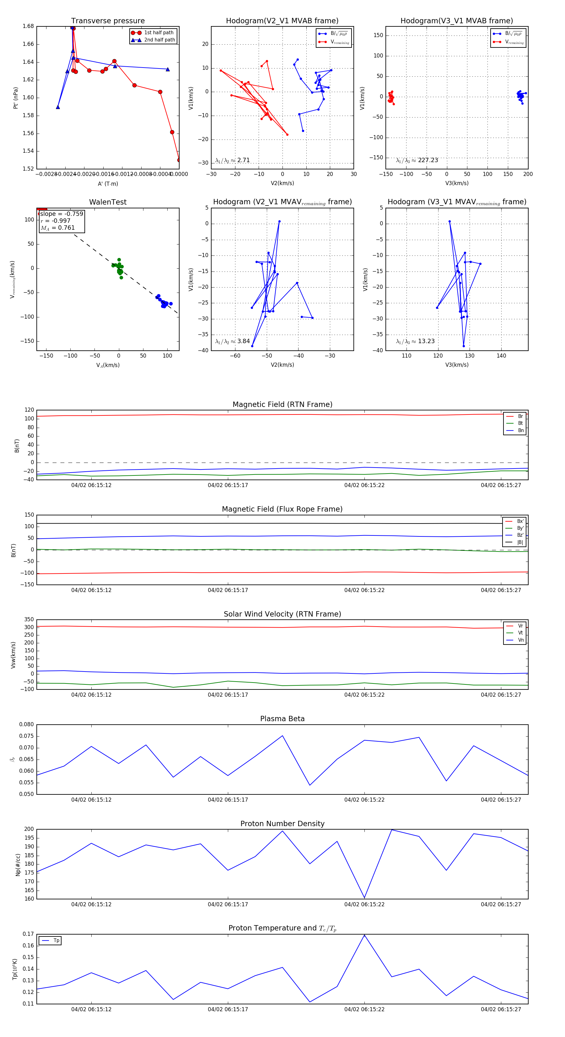
Flux Rope in 2024

Flux Rope Event 2024-04-02 06:15:10 ~ 2024-04-02 06:15:28 (19 seconds)


plot