HOME   LIST
‹–   –›

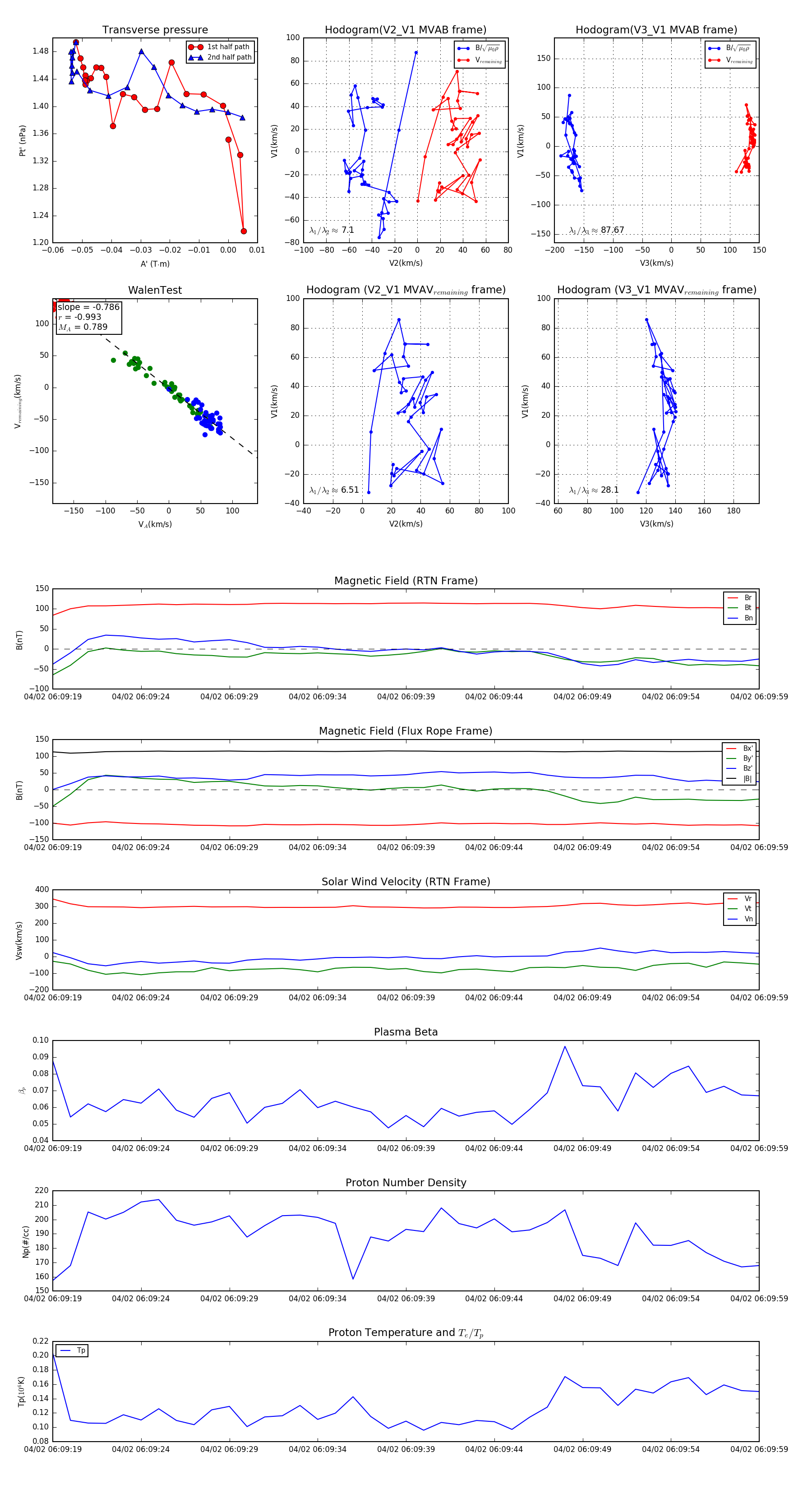
Flux Rope in 2024

Flux Rope Event 2024-04-02 06:09:19 ~ 2024-04-02 06:09:59 (41 seconds)


plot