HOME   LIST
‹–   –›

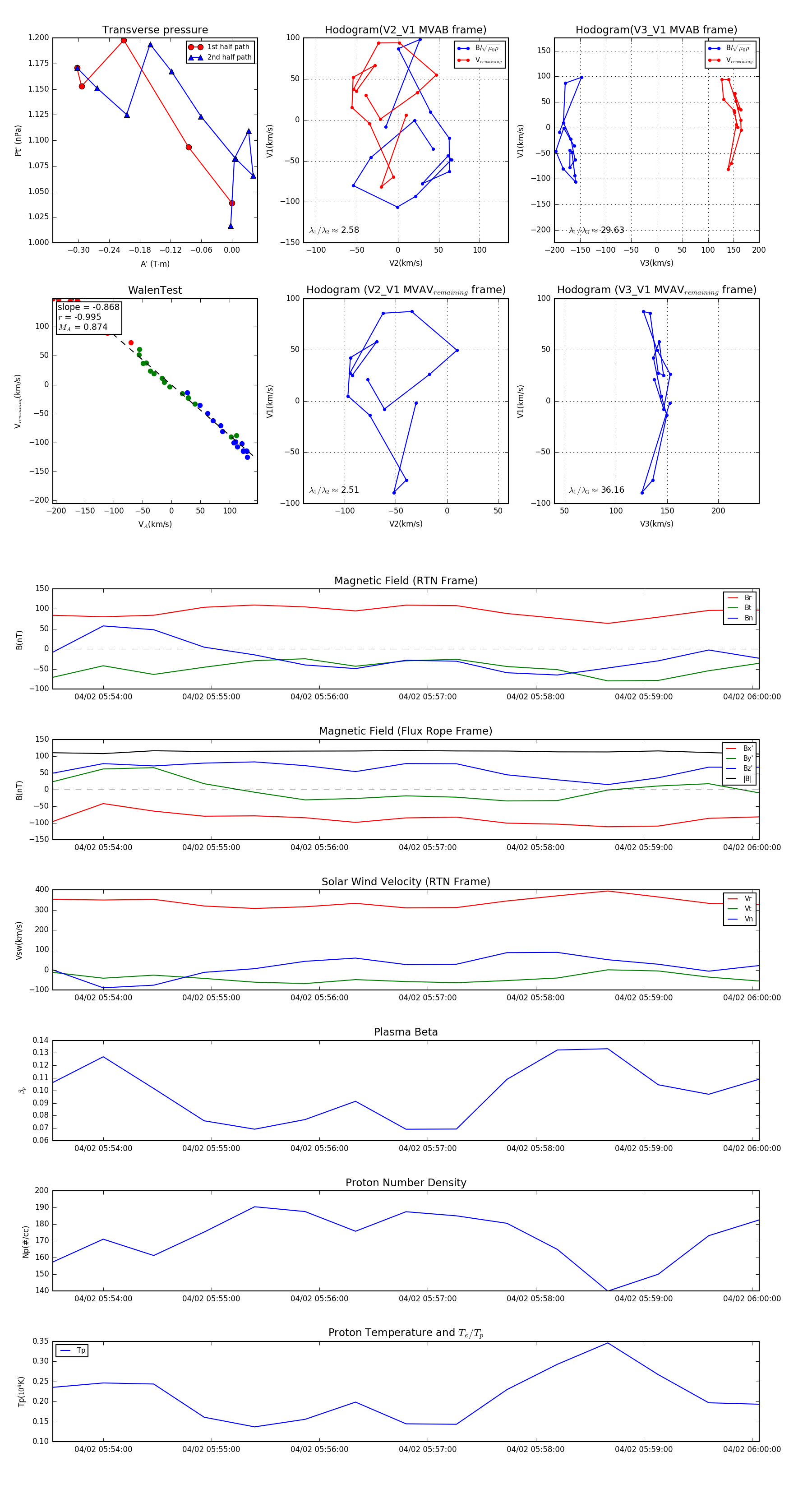
Flux Rope in 2024

Flux Rope Event 2024-04-02 05:53:32 ~ 2024-04-02 06:00:04 (393 seconds)


plot