HOME   LIST
‹–   –›

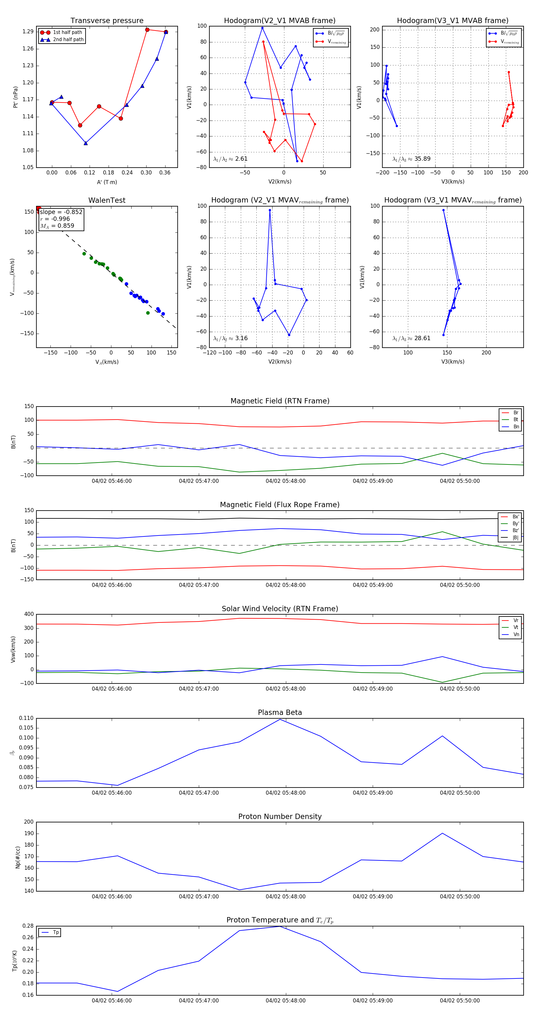
Flux Rope in 2024

Flux Rope Event 2024-04-02 05:45:08 ~ 2024-04-02 05:50:44 (337 seconds)


plot