HOME   LIST
‹–   –›

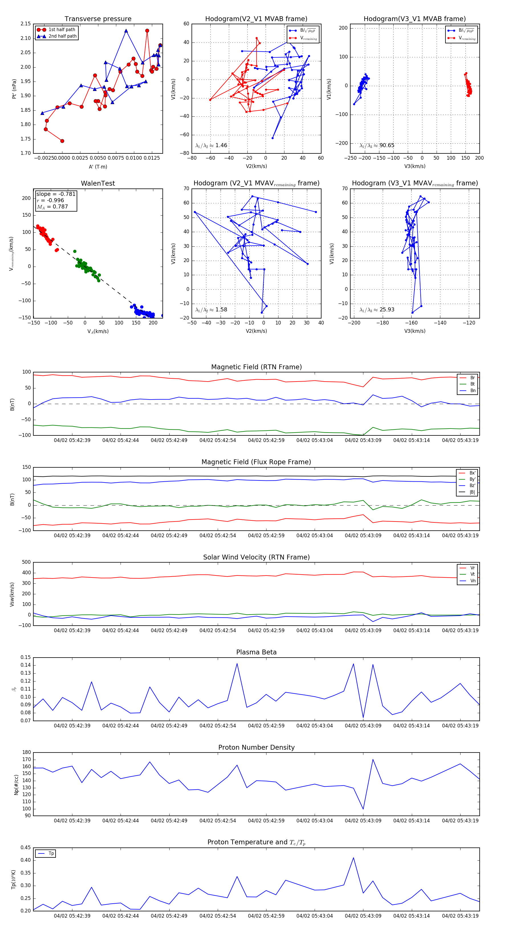
Flux Rope in 2024

Flux Rope Event 2024-04-02 05:42:35 ~ 2024-04-02 05:43:21 (47 seconds)


plot