HOME   LIST
‹–   –›

Flux Rope in 2024

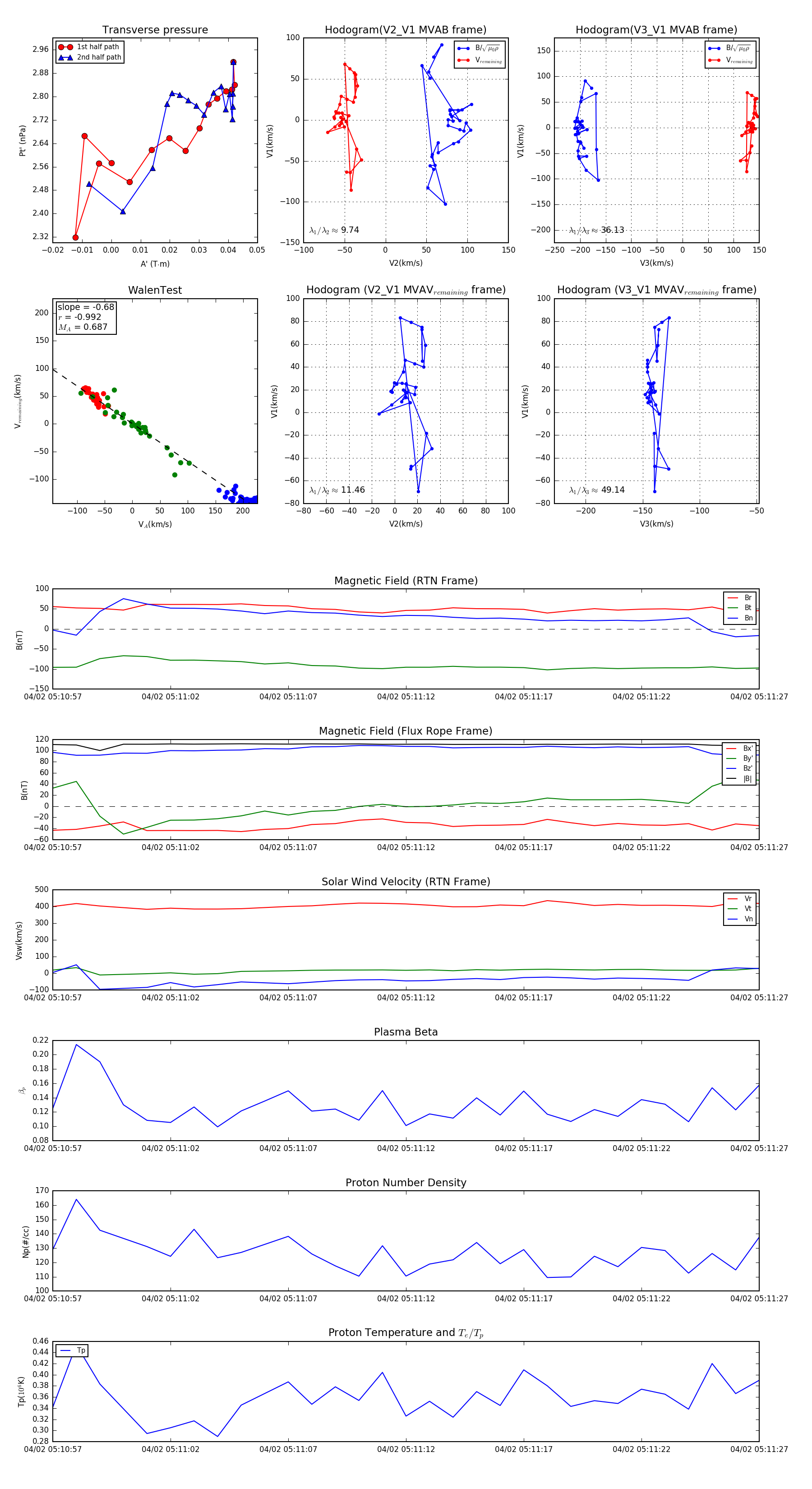
Flux Rope Event 2024-04-02 05:10:57 ~ 2024-04-02 05:11:27 (31 seconds)


plot