HOME   LIST
‹–   –›

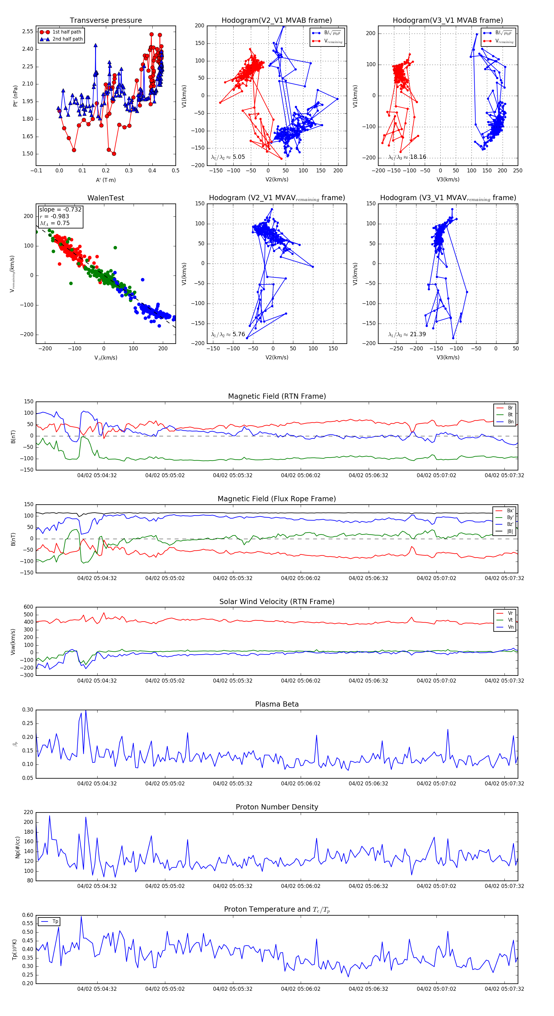
Flux Rope in 2024

Flux Rope Event 2024-04-02 05:04:05 ~ 2024-04-02 05:07:38 (214 seconds)


plot