HOME   LIST
‹–   –›

Flux Rope in 2024

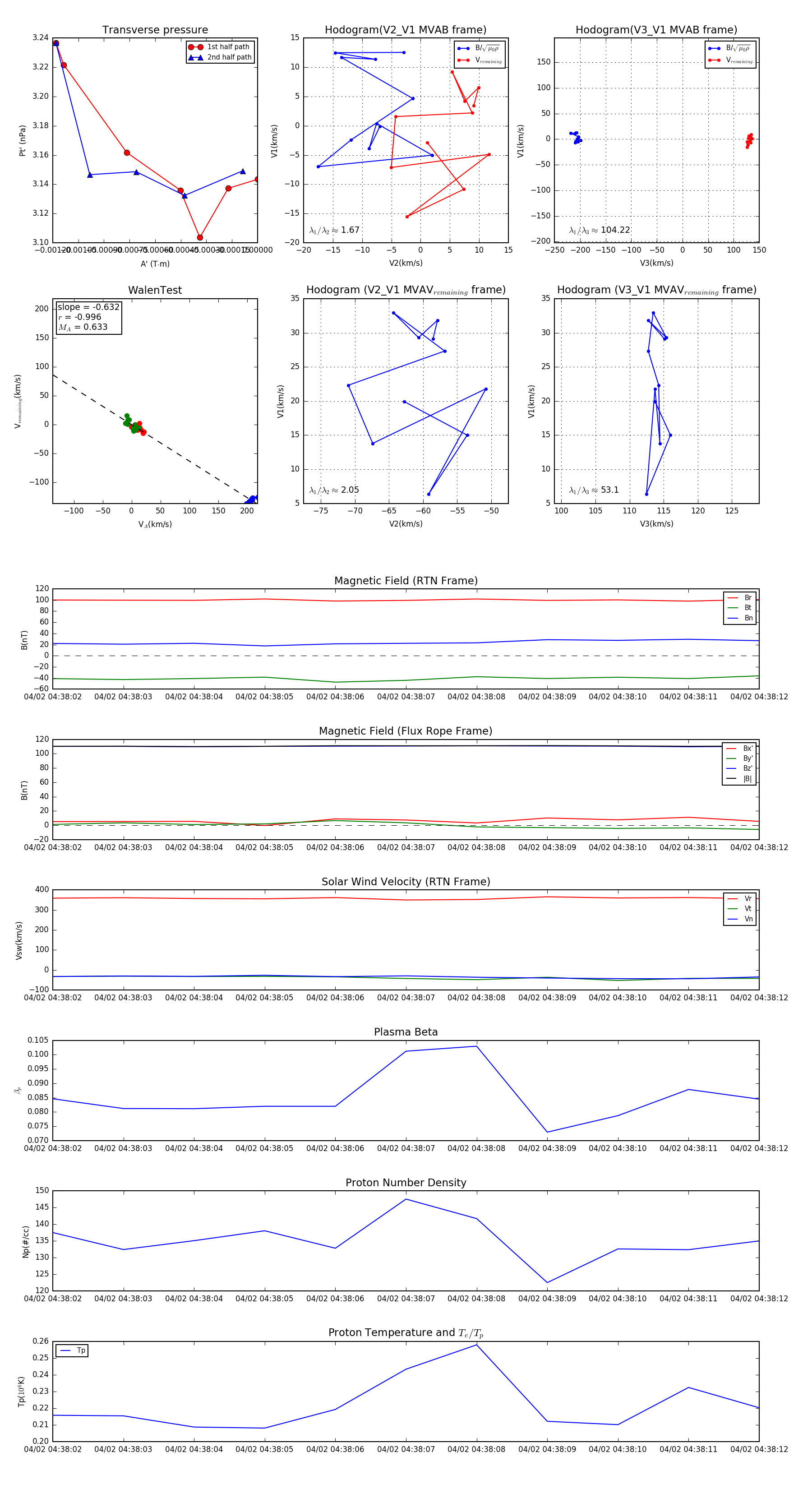
Flux Rope Event 2024-04-02 04:38:02 ~ 2024-04-02 04:38:12 (11 seconds)


plot