HOME   LIST
‹–   –›

Flux Rope in 2024

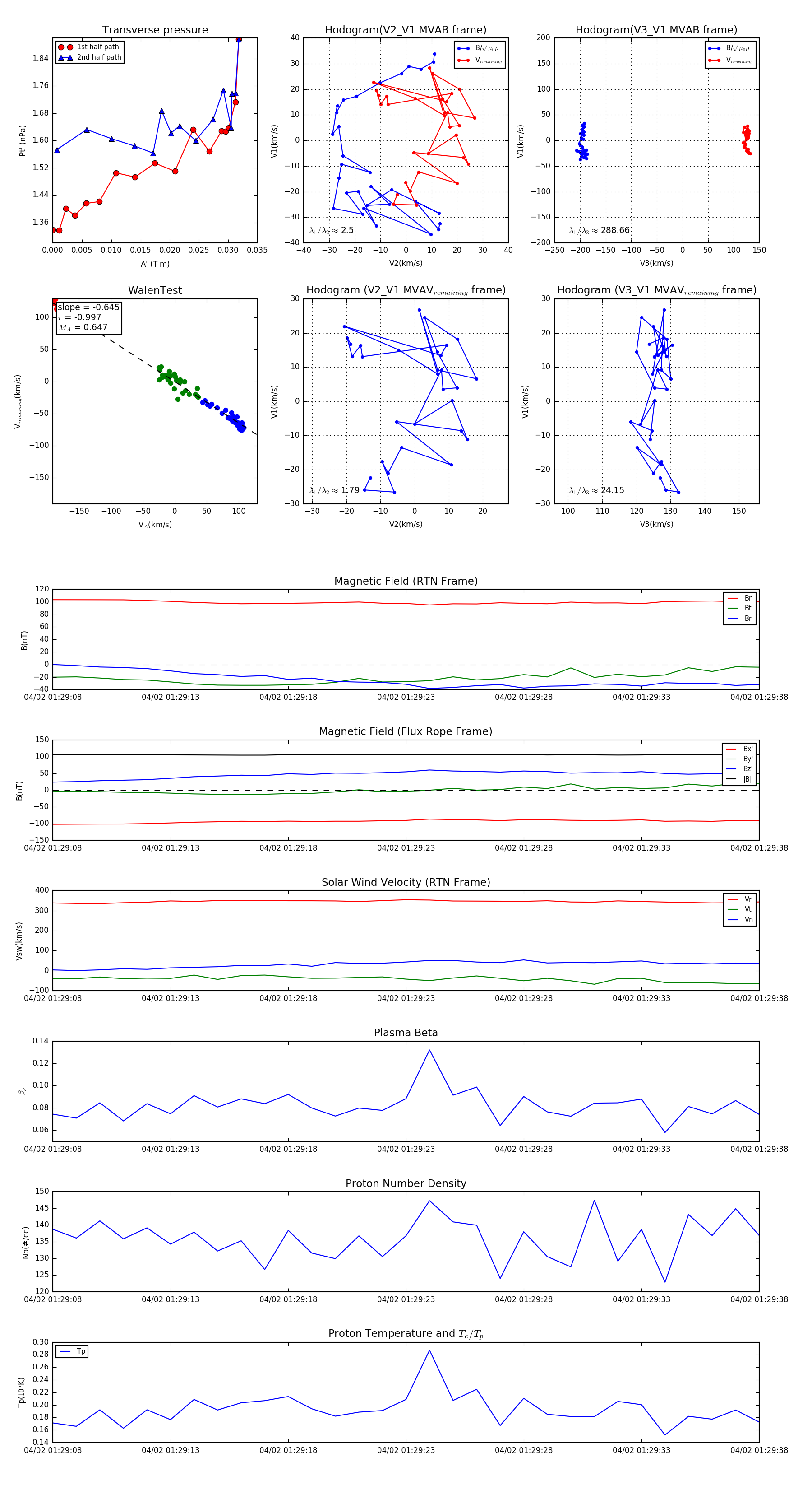
Flux Rope Event 2024-04-02 01:29:08 ~ 2024-04-02 01:29:38 (31 seconds)


plot