HOME   LIST
‹–   –›

Flux Rope in 2024

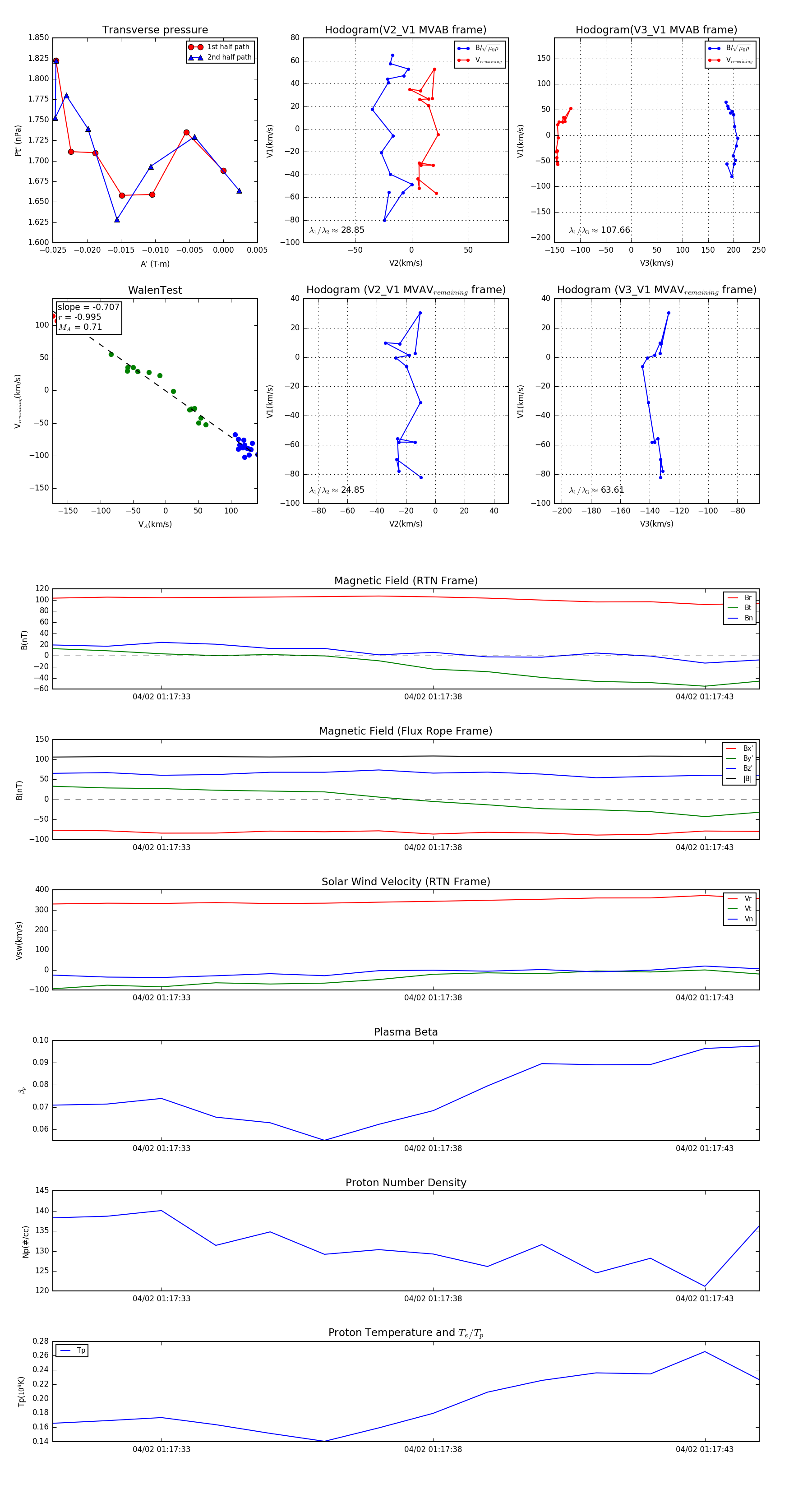
Flux Rope Event 2024-04-02 01:17:31 ~ 2024-04-02 01:17:44 (14 seconds)


plot