HOME   LIST
‹–   –›

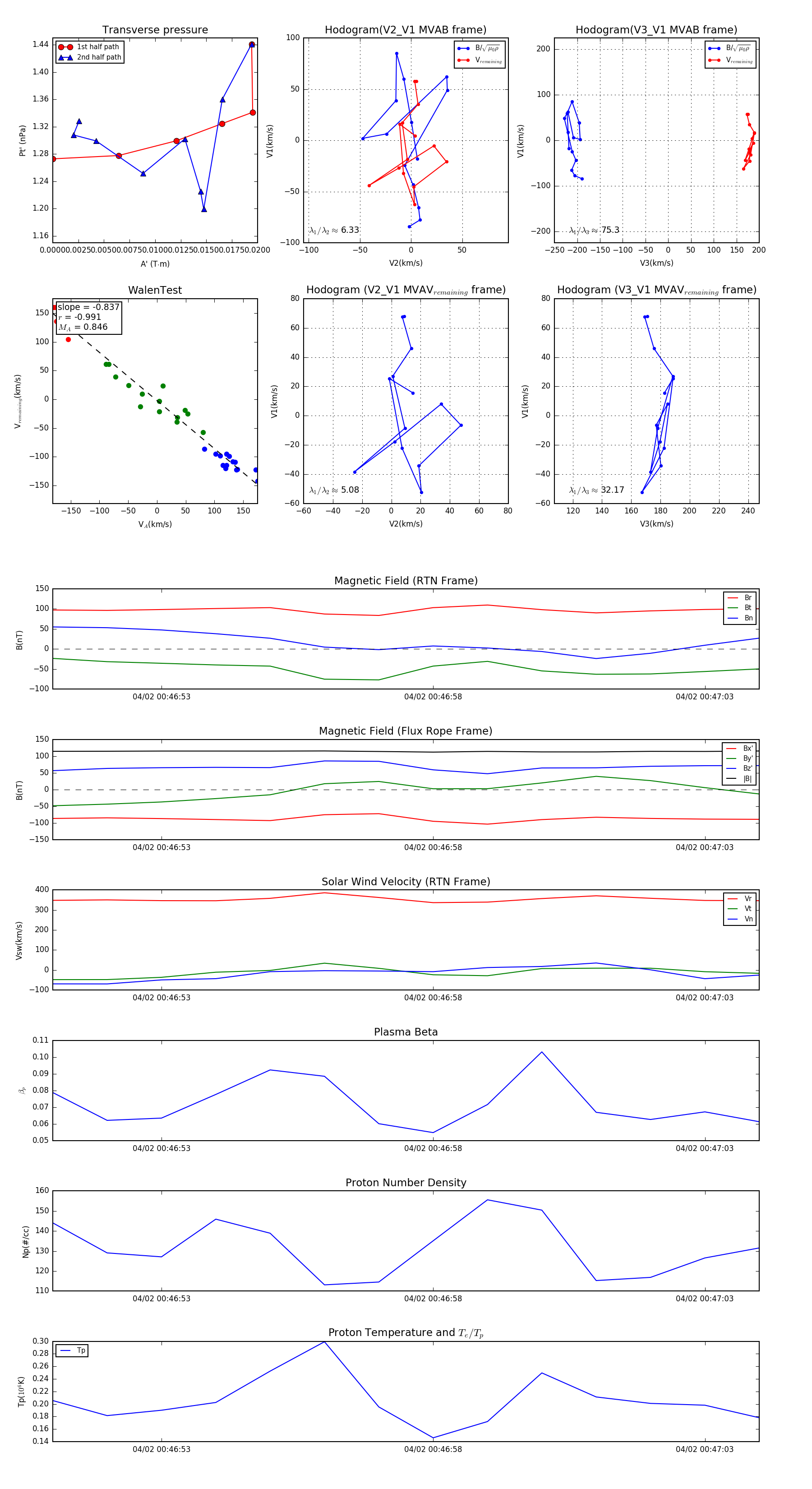
Flux Rope in 2024

Flux Rope Event 2024-04-02 00:46:51 ~ 2024-04-02 00:47:04 (14 seconds)


plot