HOME   LIST
‹–   –›

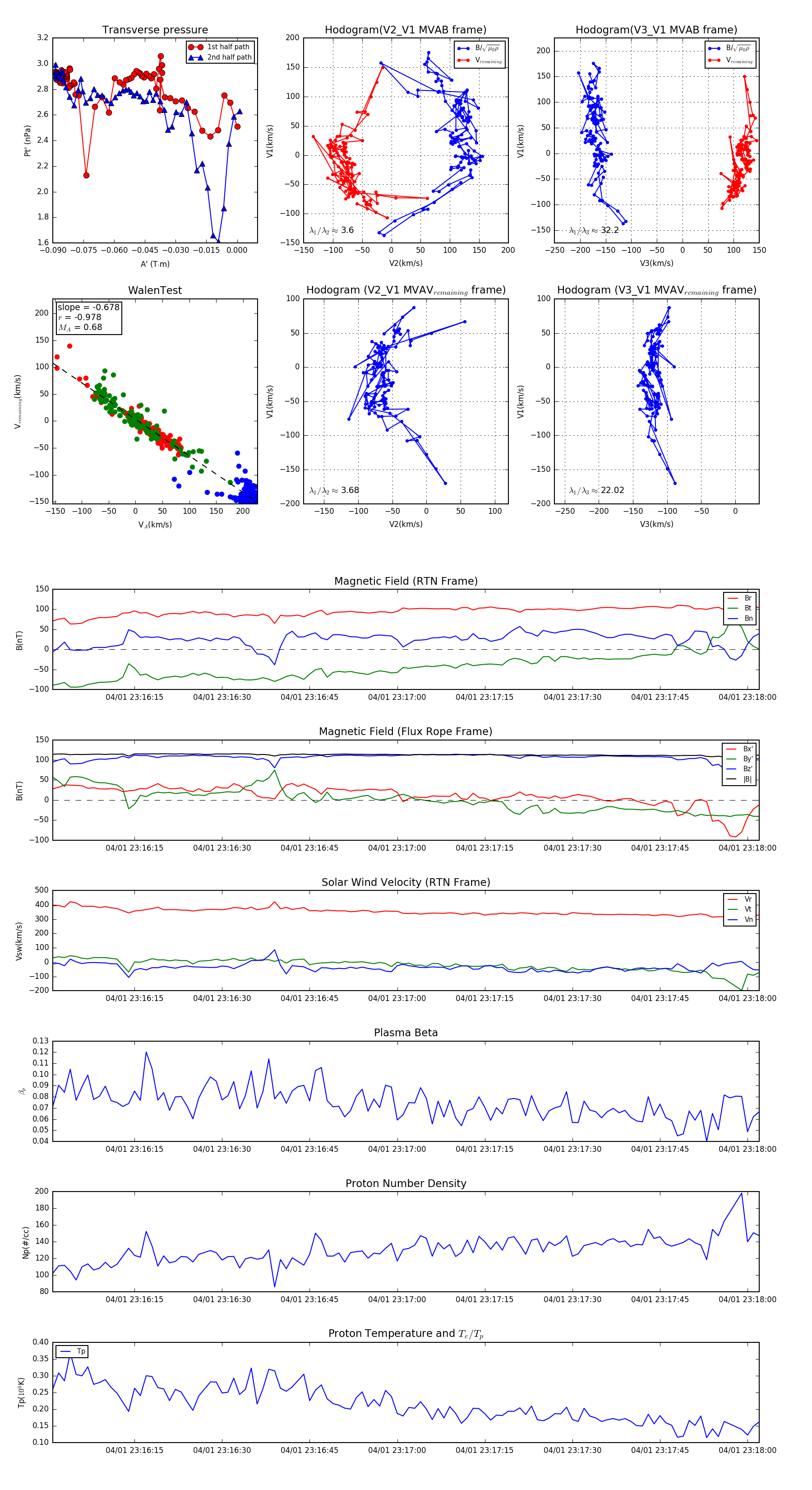
Flux Rope in 2024

Flux Rope Event 2024-04-01 23:16:01 ~ 2024-04-01 23:18:02 (122 seconds)


plot