HOME   LIST
‹–   –›

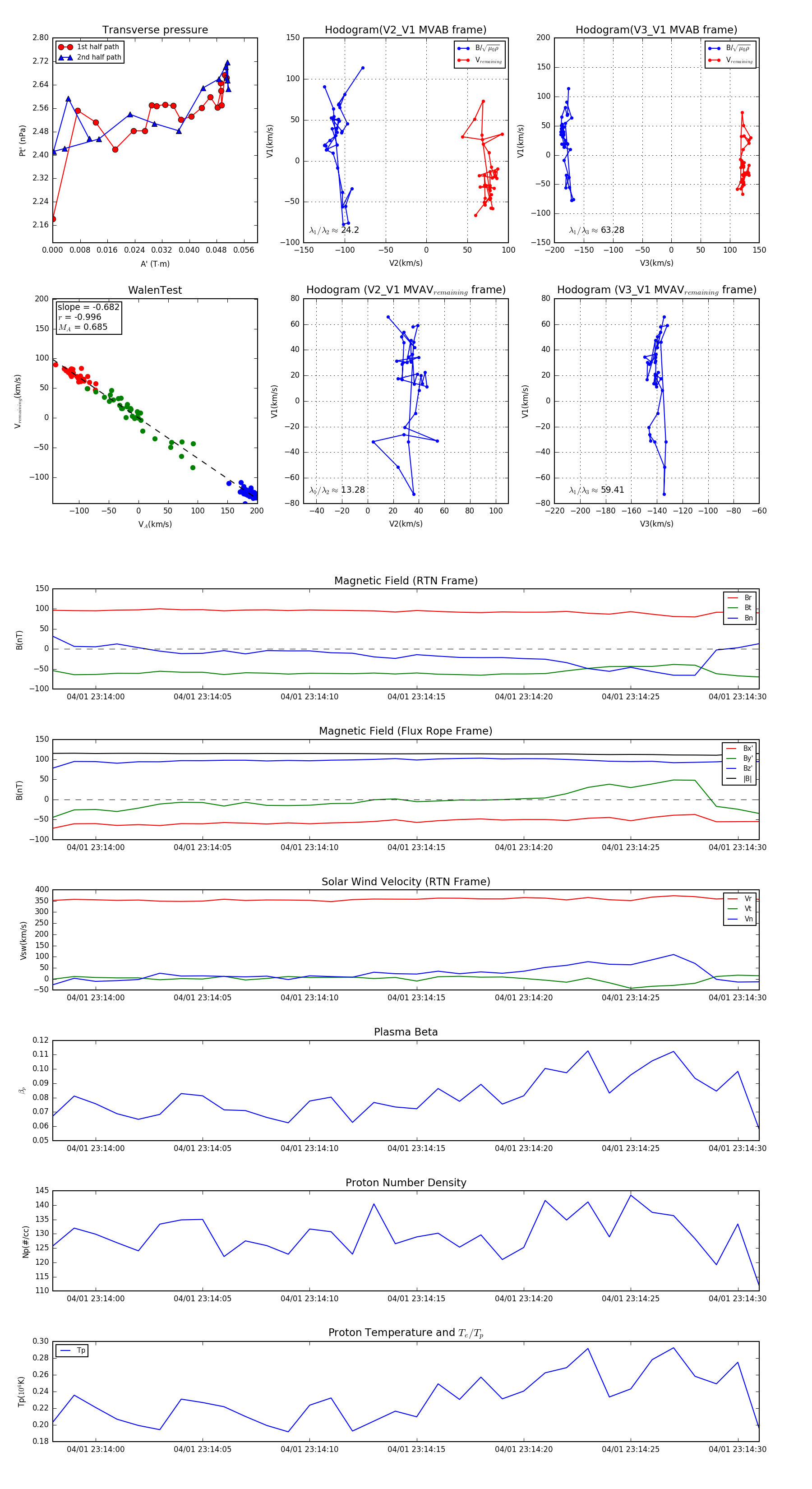
Flux Rope in 2024

Flux Rope Event 2024-04-01 23:13:58 ~ 2024-04-01 23:14:31 (34 seconds)


plot