HOME   LIST
‹–   –›

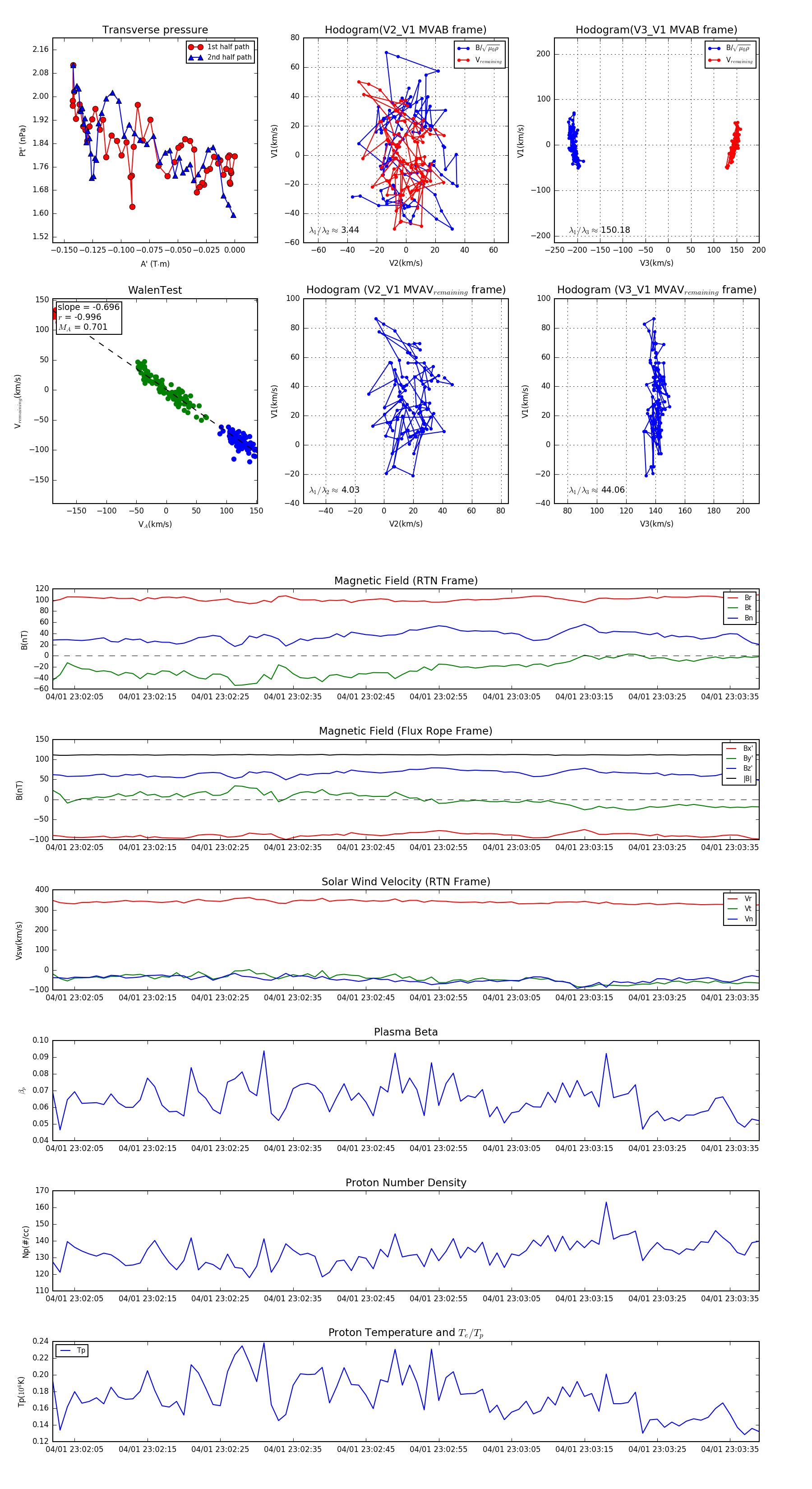
Flux Rope in 2024

Flux Rope Event 2024-04-01 23:02:02 ~ 2024-04-01 23:03:39 (98 seconds)


plot