HOME   LIST
‹–   –›

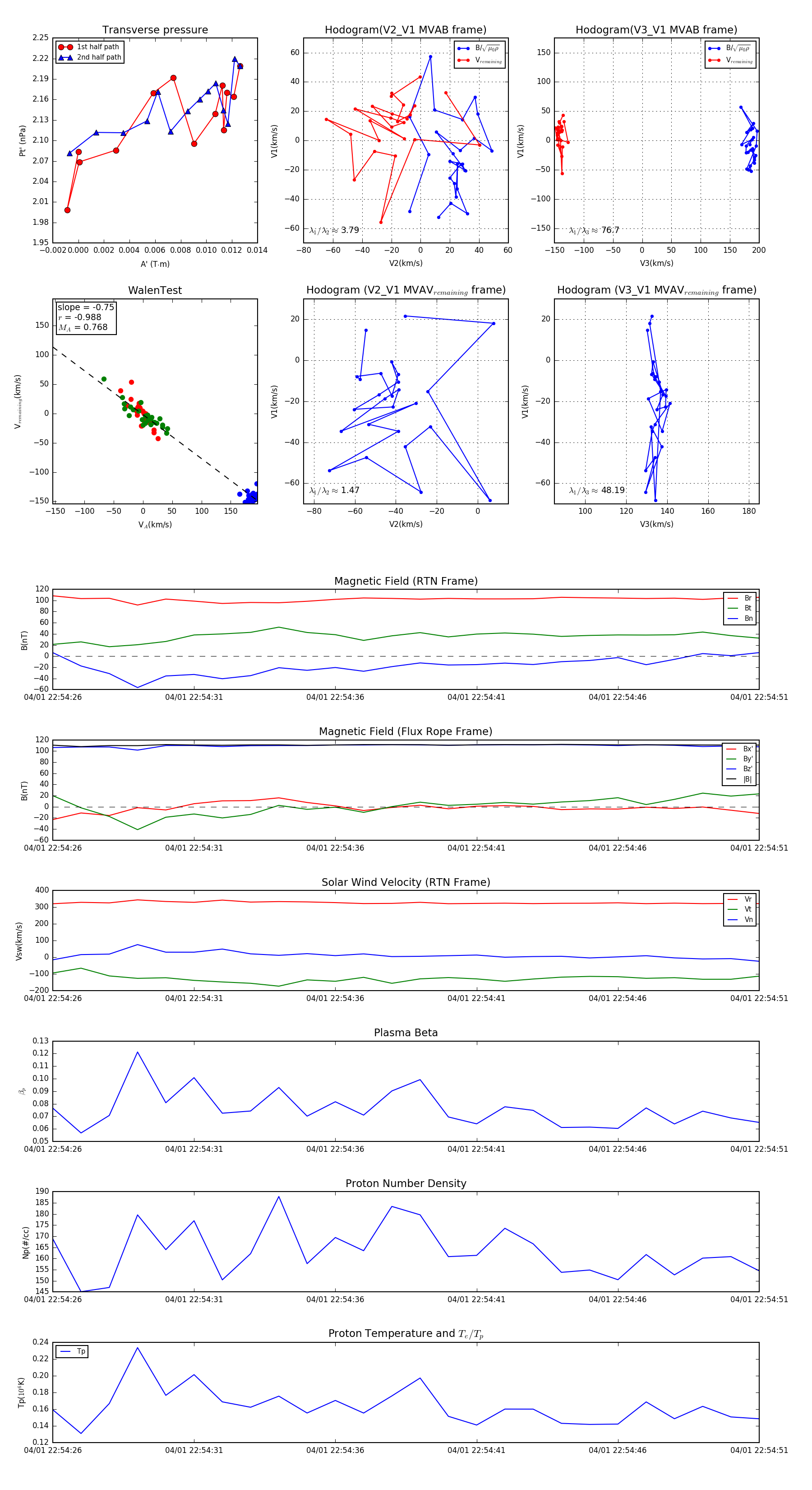
Flux Rope in 2024

Flux Rope Event 2024-04-01 22:54:26 ~ 2024-04-01 22:54:51 (26 seconds)


plot