HOME   LIST
‹–   –›

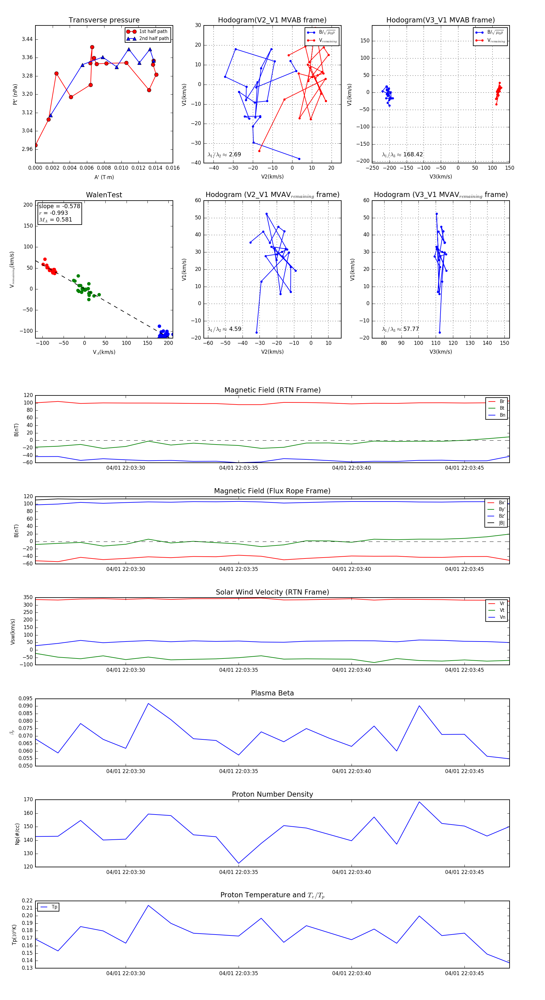
Flux Rope in 2024

Flux Rope Event 2024-04-01 22:03:26 ~ 2024-04-01 22:03:47 (22 seconds)


plot