HOME   LIST
‹–   –›

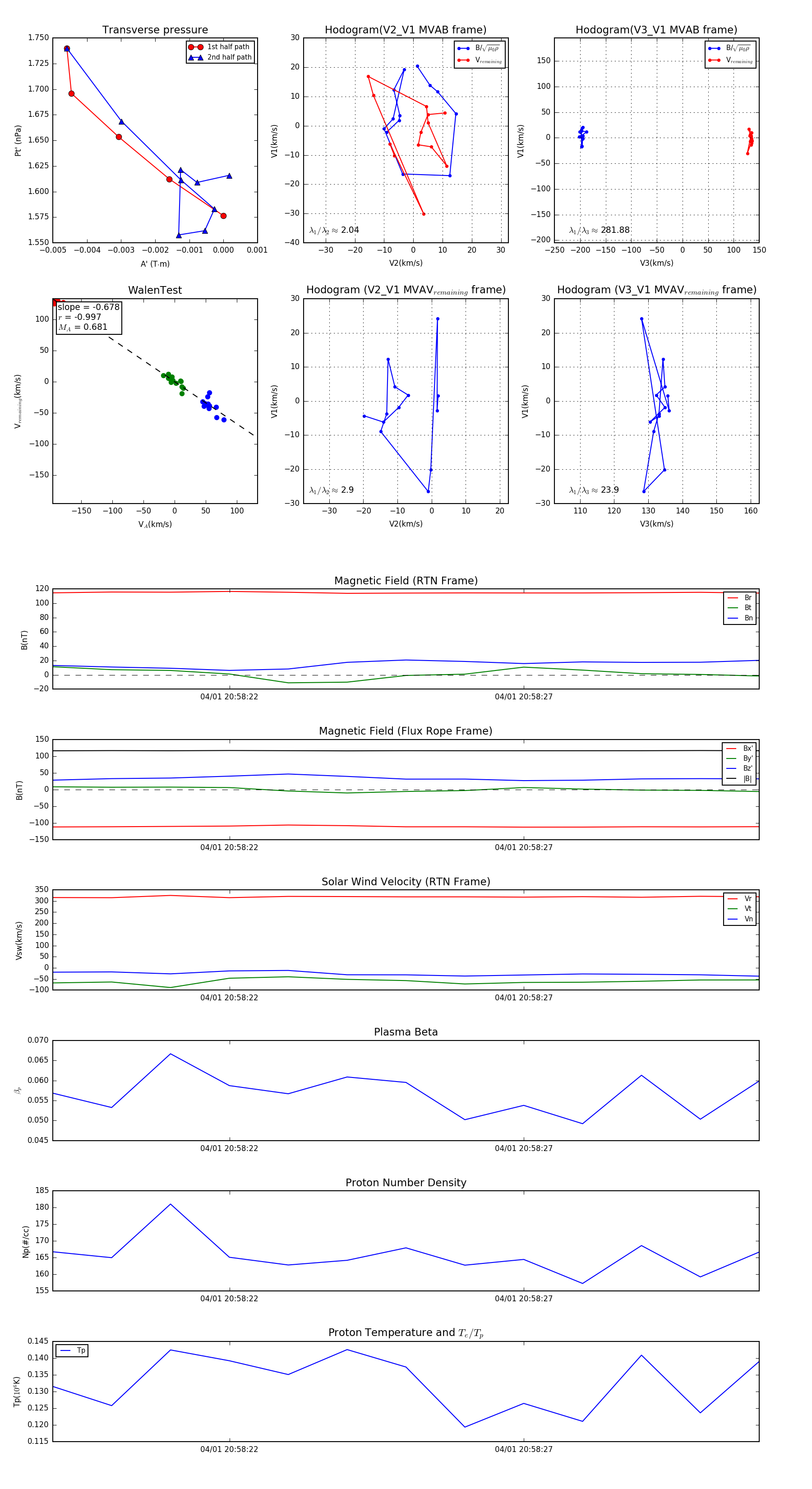
Flux Rope in 2024

Flux Rope Event 2024-04-01 20:58:19 ~ 2024-04-01 20:58:31 (13 seconds)


plot